WARNING:
JavaScript is turned OFF. None of the links on this concept map will
work until it is reactivated.
If you need help turning JavaScript On, click here.
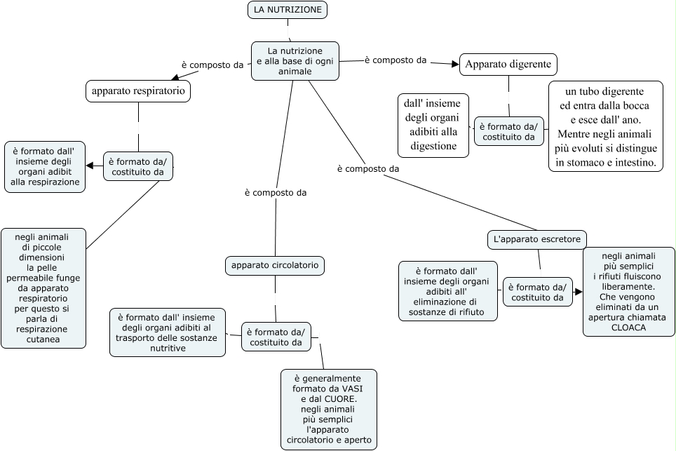
Questa Cmap, creata con IHMC CmapTools, contiene informazioni relative a: MAPPA MANUELE NUTRIZIONE, Apparato digerente è formato da/ costituito da, è formato da/ costituito da un tubo digerente ed entra dalla bocca e esce dall' ano. Mentre negli animali più evoluti si distingue in stomaco e intestino., apparato respiratorio è formato da/ costituito da, L'apparato escretore è formato da/ costituito da, è formato da/ costituito da negli animali più semplici i rifiuti fluiscono liberamente. Che vengono eliminati da un apertura chiamata CLOACA, La nutrizione e alla base di ogni animale è composto da apparato circolatorio, è formato da/ costituito da è formato dall' insieme degli organi adibiti all' eliminazione di sostanze di rifiuto, è formato da/ costituito da è generalmente formato da VASI e dal CUORE. negli animali più semplici l'apparato circolatorio e aperto, La nutrizione e alla base di ogni animale è composto da apparato respiratorio, apparato circolatorio è formato da/ costituito da, La nutrizione e alla base di ogni animale è composto da L'apparato escretore, è formato da/ costituito da è formato dall' insieme degli organi adibiti al trasporto delle sostanze nutritive, è formato da/ costituito da dall' insieme degli organi adibiti alla digestione, è formato da/ costituito da è formato dall' insieme degli organi adibit alla respirazione, La nutrizione e alla base di ogni animale è composto da Apparato digerente, LA NUTRIZIONE La nutrizione e alla base di ogni animale, è formato da/ costituito da negli animali di piccole dimensioni la pelle permeabile funge da apparato respiratorio per questo si parla di respirazione cutanea