WARNING:
JavaScript is turned OFF. None of the links on this concept map will
work until it is reactivated.
If you need help turning JavaScript On, click here.
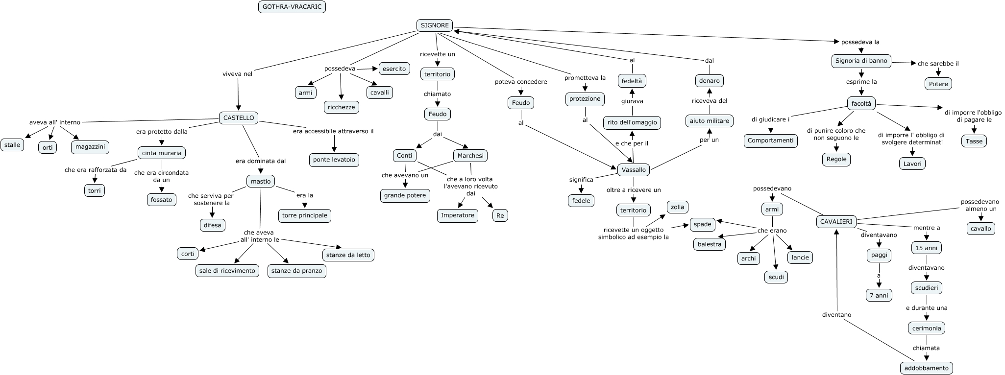
Questa Cmap, creata con IHMC CmapTools, contiene informazioni relative a: Mappa di sintesi 'Dei Signori' VRACARIC-GOTYHRA, CASTELLO aveva all' interno stalle, Vassallo significa fedele, SIGNORE possedeva cavalli, cinta muraria che era circondata da un fossato, SIGNORE poteva concedere Feudo, CAVALIERI mentre a 15 anni, SIGNORE possedeva armi, CAVALIERI possedevano almeno un cavallo, Vassallo e che per il rito dell'omaggio, cinta muraria che era rafforzata da torri, SIGNORE possedeva la Signoria di banno, CAVALIERI possedevano armi, SIGNORE ricevette un territorio, fedeltà al SIGNORE, mastio che aveva all' interno le corti, Conti che a loro volta l'avevano ricevuto dai Re, SIGNORE viveva nel CASTELLO, addobbamento diventano CAVALIERI, Marchesi che a loro volta l'avevano ricevuto dai Imperatore, facoltà di imporre l' obbligo di svolgere determinati Lavori