WARNING:
JavaScript is turned OFF. None of the links on this concept map will
work until it is reactivated.
If you need help turning JavaScript On, click here.
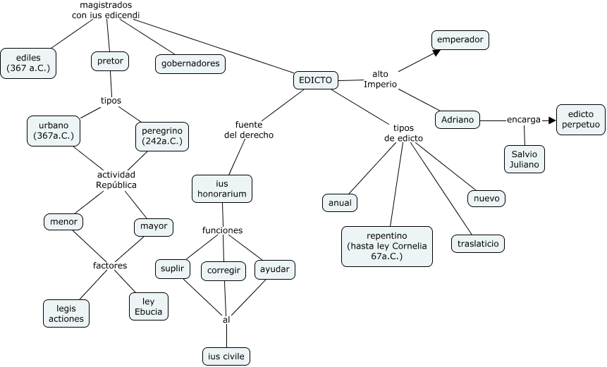
Este Cmap, tiene información relacionada con: Edicto, ius honorarium funciones ayudar, EDICTO alto Imperio Adriano, ayudar al ius civile, urbano (367a.C.) actividad República mayor, ius honorarium funciones suplir, EDICTO magistrados con ius edicendi gobernadores, Adriano encarga edicto perpetuo, peregrino (242a.C.) actividad República menor, EDICTO tipos de edicto nuevo, EDICTO tipos de edicto repentino (hasta ley Cornelia 67a.C.), corregir al ius civile, menor factores legis actiones, menor factores ley Ebucia, EDICTO magistrados con ius edicendi ediles (367 a.C.), pretor tipos urbano (367a.C.), EDICTO magistrados con ius edicendi pretor, ius honorarium funciones corregir, pretor tipos peregrino (242a.C.), EDICTO tipos de edicto anual, EDICTO fuente del derecho ius honorarium