WARNING:
JavaScript is turned OFF. None of the links on this concept map will
work until it is reactivated.
If you need help turning JavaScript On, click here.
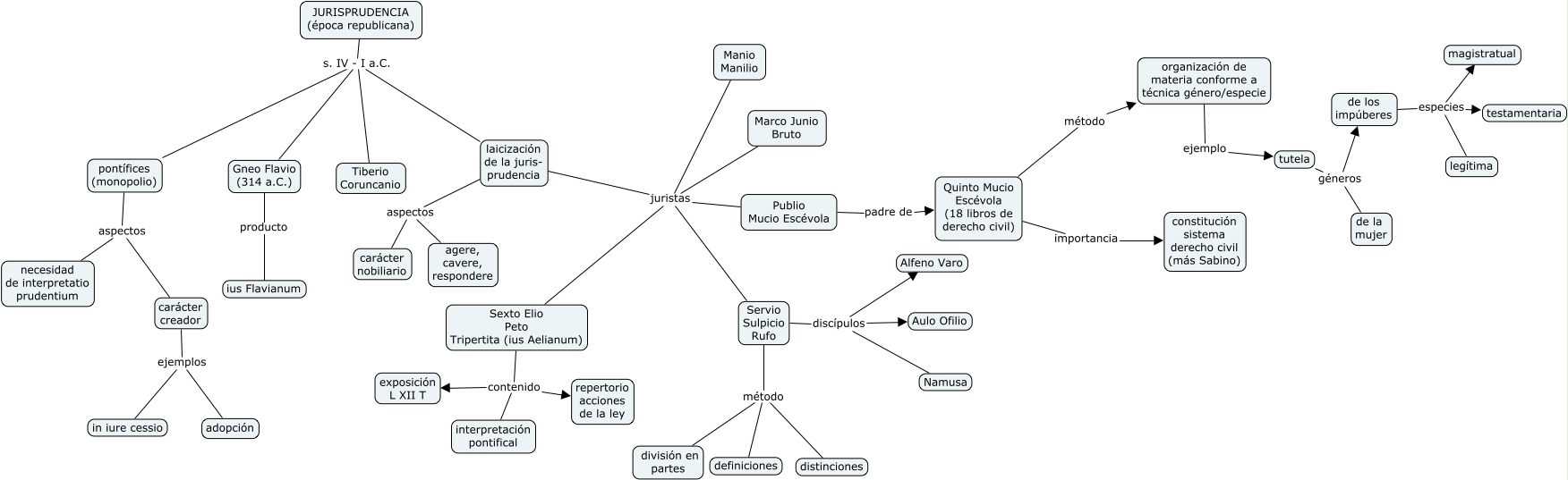
Este Cmap, tiene información relacionada con: Jurisprudencia, tutela géneros de la mujer, organización de materia conforme a técnica género/especie ejemplo tutela, JURISPRUDENCIA (época republicana) s. IV - I a.C. Gneo Flavio (314 a.C.), carácter creador ejemplos adopción, de los impúberes especies legítima, JURISPRUDENCIA (época republicana) s. IV - I a.C. Tiberio Coruncanio, Sexto Elio Peto Tripertita (ius Aelianum) contenido exposición L XII T, laicización de la juris- prudencia aspectos carácter nobiliario, Servio Sulpicio Rufo discípulos Alfeno Varo, laicización de la juris- prudencia aspectos agere, cavere, respondere, carácter creador ejemplos in iure cessio, Manio Manilio juristas Sexto Elio Peto Tripertita (ius Aelianum), Servio Sulpicio Rufo juristas Sexto Elio Peto Tripertita (ius Aelianum), Servio Sulpicio Rufo discípulos Aulo Ofilio, Publio Mucio Escévola padre de Quinto Mucio Escévola (18 libros de derecho civil), Marco Junio Bruto juristas Sexto Elio Peto Tripertita (ius Aelianum), Servio Sulpicio Rufo discípulos Namusa, pontífices (monopolio) aspectos necesidad de interpretatio prudentium, Quinto Mucio Escévola (18 libros de derecho civil) método organización de materia conforme a técnica género/especie, Publio Mucio Escévola juristas Sexto Elio Peto Tripertita (ius Aelianum)