WARNING:
JavaScript is turned OFF. None of the links on this concept map will
work until it is reactivated.
If you need help turning JavaScript On, click here.
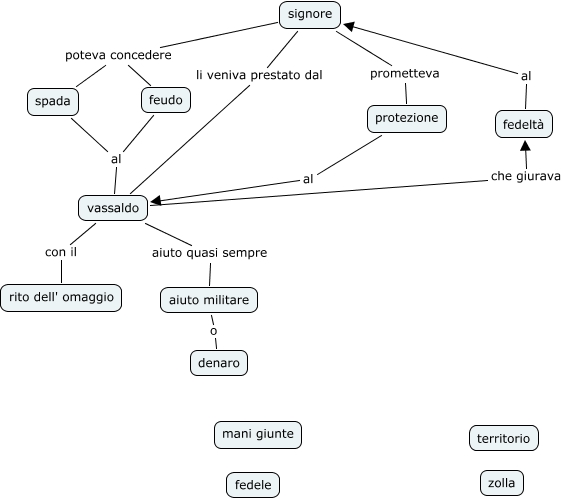
Questa Cmap, creata con IHMC CmapTools, contiene informazioni relative a: 138A l investitura dei vassalli, signore prometteva protezione, protezione al vassaldo, vassaldo che giurava fedeltà, signore li veniva prestato dal vassaldo, aiuto militare o denaro, vassaldo aiuto quasi sempre aiuto militare, signore poteva concedere feudo, spada al vassaldo, feudo al vassaldo, vassaldo con il rito dell' omaggio, signore poteva concedere spada, fedeltà al signore