WARNING:
JavaScript is turned OFF. None of the links on this concept map will
work until it is reactivated.
If you need help turning JavaScript On, click here.
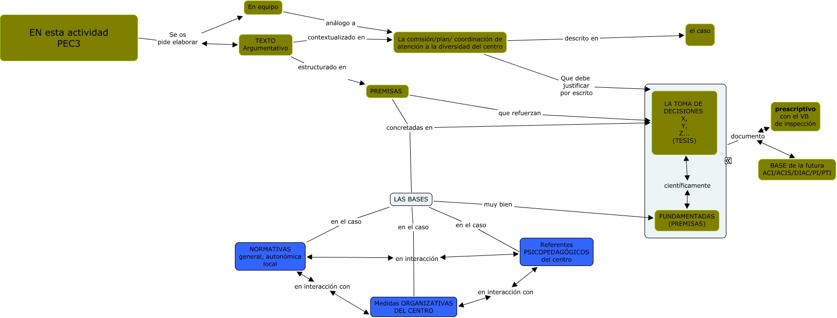
Aquest mapa conceptual conté informació relacionada amb: PEC3-Argumenta(v3.cast), PREMISAS que refuerzan LA TOMA DE DECISIONES X, Y, Z... (TESIS), LAS BASES en el caso NORMATIVAS general, autonómica local, ???? documento BASE de la futura ACI/ACIS/DIAC/PI/PTI, LAS BASES en el caso Referentes PSICOPEDAGÓGICOS del centro, La comisión/plan/ coordinación de atención a la diversidad del centro Que debe justificar por escrito LA TOMA DE DECISIONES X, Y, Z... (TESIS), La comisión/plan/ coordinación de atención a la diversidad del centro descrito en el caso, En equipo análogo a La comisión/plan/ coordinación de atención a la diversidad del centro, Referentes PSICOPEDAGÓGICOS del centro en interacción con Medidas ORGANIZATIVAS DEL CENTRO, PREMISAS concretadas en LA TOMA DE DECISIONES X, Y, Z... (TESIS), LAS BASES en el caso Medidas ORGANIZATIVAS DEL CENTRO, NORMATIVAS general, autonómica local en interacción Referentes PSICOPEDAGÓGICOS del centro, EN esta actividad PEC3 Se os pide elaborar En equipo, FUNDAMENTADAS (PREMISAS) científicamente LA TOMA DE DECISIONES X, Y, Z... (TESIS), EN esta actividad PEC3 Se os pide elaborar TEXTO Argumentativo, TEXTO Argumentativo contextualizado en La comisión/plan/ coordinación de atención a la diversidad del centro, NORMATIVAS general, autonómica local en interacción con Medidas ORGANIZATIVAS DEL CENTRO, ???? documento prescriptivo con el VB de inspección, TEXTO Argumentativo estructurado en PREMISAS, LAS BASES muy bien FUNDAMENTADAS (PREMISAS), PREMISAS concretadas en LAS BASES