WARNING:
JavaScript is turned OFF. None of the links on this concept map will
work until it is reactivated.
If you need help turning JavaScript On, click here.
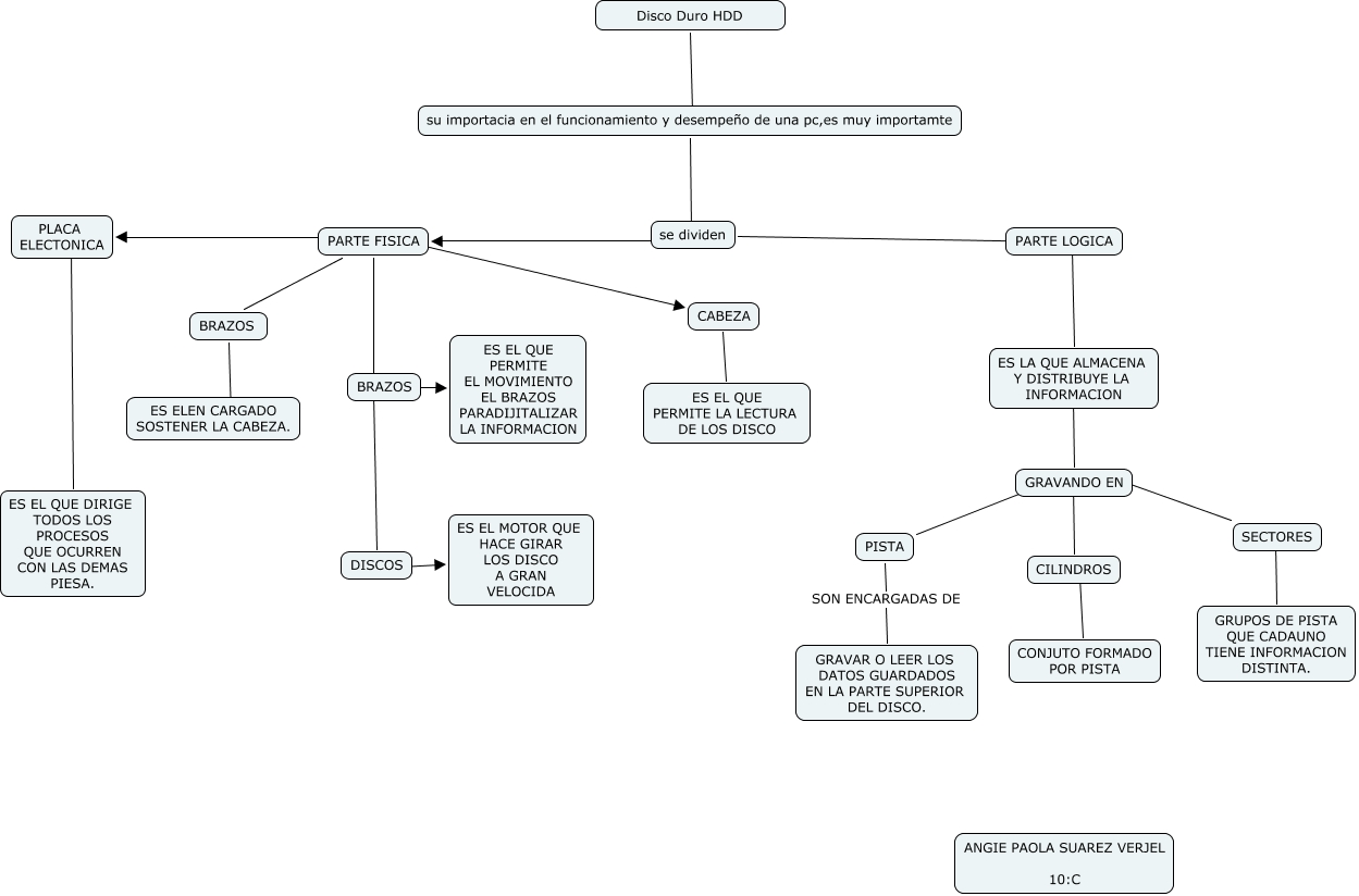
This Concept Map, created with IHMC CmapTools, has information related to: angie, ES LA QUE ALMACENA Y DISTRIBUYE LA INFORMACION F GRAVANDO EN, CABEZA ???? ES EL QUE PERMITE LA LECTURA DE LOS DISCO, GRAVANDO EN ???? PISTA, SECTORES ???? GRUPOS DE PISTA QUE CADAUNO TIENE INFORMACION DISTINTA., GRAVANDO EN ???? CILINDROS, PARTE FISICA ???? DISCOS, PARTE FISICA ???? BRAZOS, PARTE LOGICA ???? ES LA QUE ALMACENA Y DISTRIBUYE LA INFORMACION, su importacia en el funcionamiento y desempeño de una pc,es muy importamte ???? se dividen, GRAVANDO EN ???? SECTORES, PARTE FISICA ???? BRAZOS, BRAZOS ???? ES ELEN CARGADO SOSTENER LA CABEZA., PLACA ELECTONICA ???? ES EL QUE DIRIGE TODOS LOS PROCESOS QUE OCURREN CON LAS DEMAS PIESA., BRAZOS ???? ES EL QUE PERMITE EL MOVIMIENTO EL BRAZOS PARADIJITALIZAR LA INFORMACION, Disco Duro HDD ???? su importacia en el funcionamiento y desempeño de una pc,es muy importamte, se dividen ???? PARTE LOGICA, PARTE FISICA ???? PLACA ELECTONICA, PISTA SON ENCARGADAS DE GRAVAR O LEER LOS DATOS GUARDADOS EN LA PARTE SUPERIOR DEL DISCO., se dividen ???? PARTE FISICA, CILINDROS ???? CONJUTO FORMADO POR PISTA