WARNING:
JavaScript is turned OFF. None of the links on this concept map will
work until it is reactivated.
If you need help turning JavaScript On, click here.
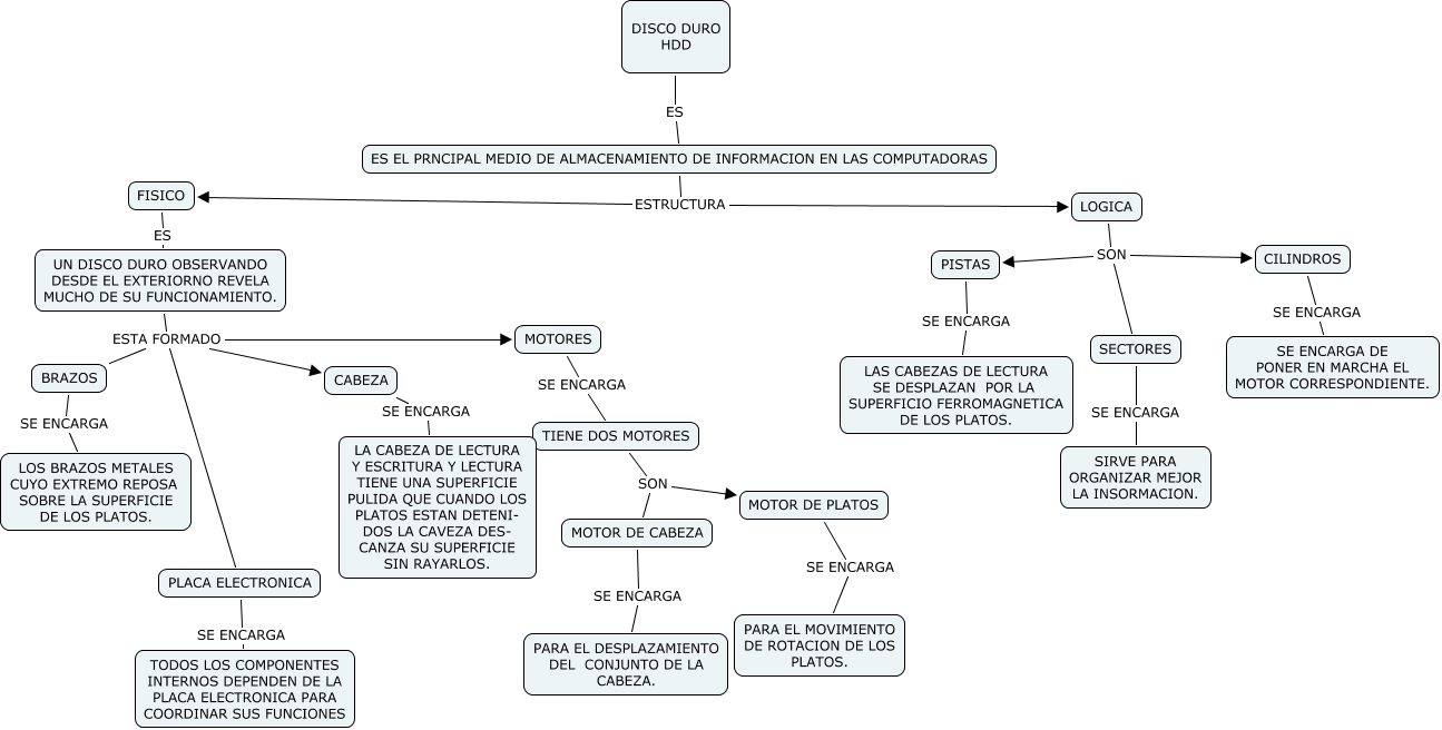
This Concept Map, created with IHMC CmapTools, has information related to: YARI-Cmaps, MOTORES SE ENCARGA TIENE DOS MOTORES, PLACA ELECTRONICA SE ENCARGA TODOS LOS COMPONENTES INTERNOS DEPENDEN DE LA PLACA ELECTRONICA PARA COORDINAR SUS FUNCIONES, DISCO DURO HDD ES ES EL PRNCIPAL MEDIO DE ALMACENAMIENTO DE INFORMACION EN LAS COMPUTADORAS, UN DISCO DURO OBSERVANDO DESDE EL EXTERIORNO REVELA MUCHO DE SU FUNCIONAMIENTO. ESTA FORMADO PLACA ELECTRONICA, TIENE DOS MOTORES SON MOTOR DE PLATOS, PISTAS SE ENCARGA LAS CABEZAS DE LECTURA SE DESPLAZAN POR LA SUPERFICIO FERROMAGNETICA DE LOS PLATOS., ES EL PRNCIPAL MEDIO DE ALMACENAMIENTO DE INFORMACION EN LAS COMPUTADORAS ESTRUCTURA LOGICA, BRAZOS SE ENCARGA LOS BRAZOS METALES CUYO EXTREMO REPOSA SOBRE LA SUPERFICIE DE LOS PLATOS., MOTOR DE CABEZA SE ENCARGA PARA EL DESPLAZAMIENTO DEL CONJUNTO DE LA CABEZA., SECTORES SE ENCARGA SIRVE PARA ORGANIZAR MEJOR LA INSORMACION., TIENE DOS MOTORES SON MOTOR DE CABEZA, LOGICA SON CILINDROS, UN DISCO DURO OBSERVANDO DESDE EL EXTERIORNO REVELA MUCHO DE SU FUNCIONAMIENTO. ESTA FORMADO CABEZA, FISICO ES UN DISCO DURO OBSERVANDO DESDE EL EXTERIORNO REVELA MUCHO DE SU FUNCIONAMIENTO., LOGICA SON SECTORES, CILINDROS SE ENCARGA SE ENCARGA DE PONER EN MARCHA EL MOTOR CORRESPONDIENTE., LOGICA SON PISTAS, CABEZA SE ENCARGA LA CABEZA DE LECTURA Y ESCRITURA Y LECTURA TIENE UNA SUPERFICIE PULIDA QUE CUANDO LOS PLATOS ESTAN DETENI- DOS LA CAVEZA DES- CANZA SU SUPERFICIE SIN RAYARLOS., ES EL PRNCIPAL MEDIO DE ALMACENAMIENTO DE INFORMACION EN LAS COMPUTADORAS ESTRUCTURA FISICO, MOTOR DE PLATOS SE ENCARGA PARA EL MOVIMIENTO DE ROTACION DE LOS PLATOS.