WARNING:
JavaScript is turned OFF. None of the links on this concept map will
work until it is reactivated.
If you need help turning JavaScript On, click here.
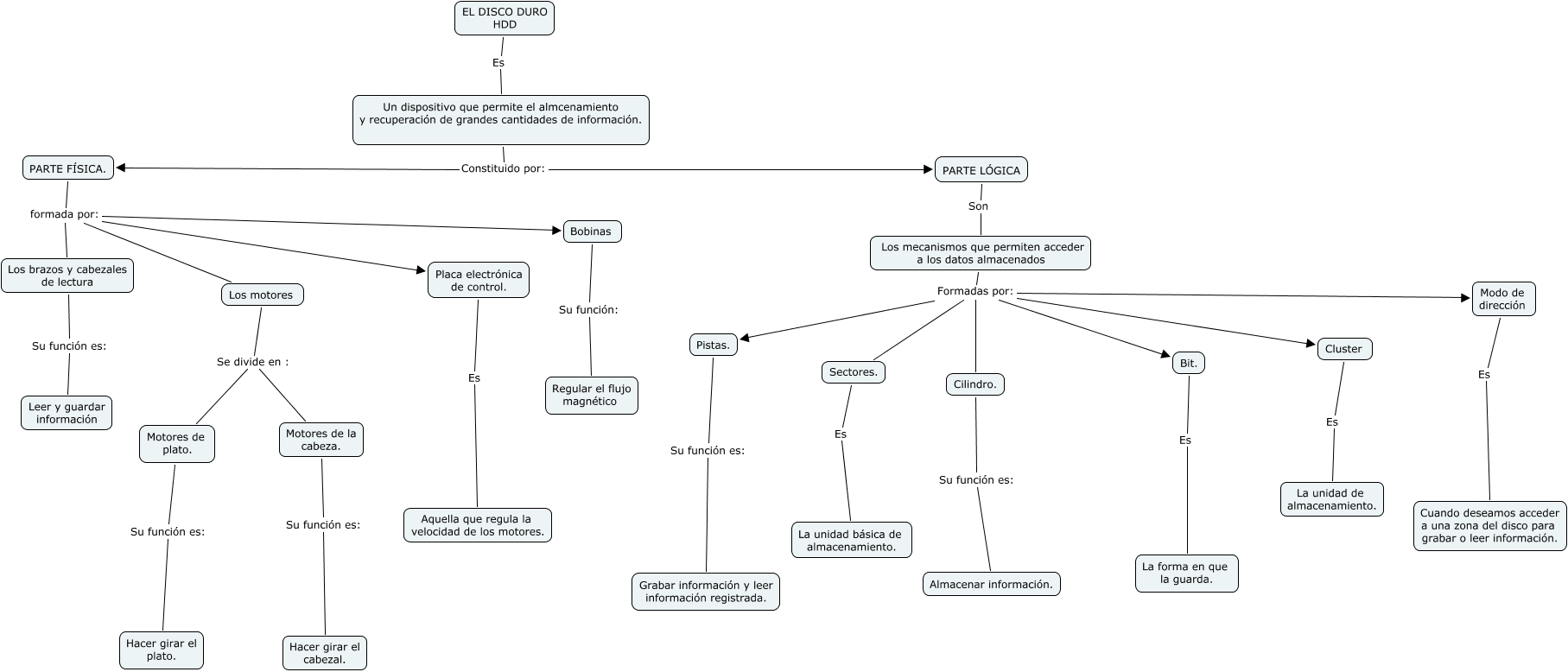
This Concept Map, created with IHMC CmapTools, has information related to: Mapa Conceptual HDD_Marly Brigidh Yaruro Sánchez, Los mecanismos que permiten acceder a los datos almacenados Formadas por: Bit., Los motores Se divide en : Motores de plato., Los mecanismos que permiten acceder a los datos almacenados Formadas por: Modo de dirección, Los mecanismos que permiten acceder a los datos almacenados Formadas por: Sectores., Bobinas Su función: Regular el flujo magnético, Cilindro. Su función es: Almacenar información., Los mecanismos que permiten acceder a los datos almacenados Formadas por: Cilindro., EL DISCO DURO HDD Es Un dispositivo que permite el almcenamiento y recuperación de grandes cantidades de información., Los mecanismos que permiten acceder a los datos almacenados Formadas por: Pistas., Modo de dirección Es Cuando deseamos acceder a una zona del disco para grabar o leer información., PARTE FÍSICA. formada por: Bobinas, Motores de la cabeza. Su función es: Hacer girar el cabezal., PARTE FÍSICA. formada por: Los motores, Los motores Se divide en : Motores de la cabeza., Sectores. Es La unidad básica de almacenamiento., Pistas. Su función es: Grabar información y leer información registrada., Placa electrónica de control. Es Aquella que regula la velocidad de los motores., Bit. Es La forma en que la guarda., Un dispositivo que permite el almcenamiento y recuperación de grandes cantidades de información. Constituido por: PARTE LÓGICA, Los brazos y cabezales de lectura Su función es: Leer y guardar información