WARNING:
JavaScript is turned OFF. None of the links on this concept map will
work until it is reactivated.
If you need help turning JavaScript On, click here.
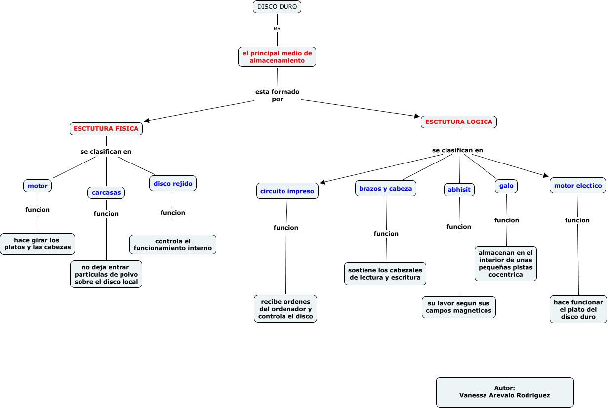
This Concept Map, created with IHMC CmapTools, has information related to: Mapa conceptual HDD_Vanessa Arevalo Rodriguez, motor electico funcion hace funcionar el plato del disco duro, ESCTUTURA LOGICA se clasifican en brazos y cabeza, motor funcion hace girar los platos y las cabezas, ESCTUTURA FISICA se clasifican en carcasas, brazos y cabeza funcion sostiene los cabezales de lectura y escritura, DISCO DURO es el principal medio de almacenamiento, galo funcion almacenan en el interior de unas pequeñas pistas cocentrica, ESCTUTURA LOGICA se clasifican en galo, el principal medio de almacenamiento esta formado por ESCTUTURA FISICA, carcasas funcion no deja entrar particulas de polvo sobre el disco local, ESCTUTURA LOGICA se clasifican en motor electico, ESCTUTURA FISICA se clasifican en disco rejido, abhisit funcion su lavor segun sus campos magneticos, ESCTUTURA FISICA se clasifican en motor, ESCTUTURA LOGICA se clasifican en abhisit, disco rejido funcion controla el funcionamiento interno, el principal medio de almacenamiento esta formado por ESCTUTURA LOGICA, circuito impreso funcion recibe ordenes del ordenador y controla el disco, ESCTUTURA LOGICA se clasifican en circuito impreso