WARNING:
JavaScript is turned OFF. None of the links on this concept map will
work until it is reactivated.
If you need help turning JavaScript On, click here.
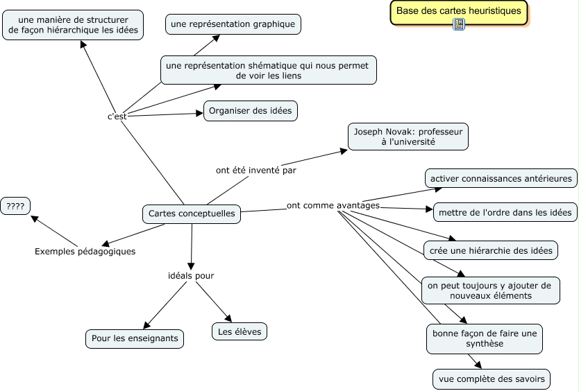
Cette carte de concepts créée avec IHMC CmapTools traite de: Cartes conceptuelles2, Cartes conceptuelles ont comme avantages mettre de l'ordre dans les idées, Cartes conceptuelles ont comme avantages activer connaissances antérieures, Cartes conceptuelles ont été inventé par Joseph Novak: professeur à l'université, Cartes conceptuelles idéals pour Pour les enseignants, Cartes conceptuelles c'est une manière de structurer de façon hiérarchique les idées, Cartes conceptuelles ont comme avantages crée une hiérarchie des idées, Cartes conceptuelles ont comme avantages vue complète des savoirs, Cartes conceptuelles c'est Organiser des idées, Cartes conceptuelles Exemples pédagogiques ????, Cartes conceptuelles c'est une représentation graphique, Cartes conceptuelles c'est une représentation shématique qui nous permet de voir les liens, Cartes conceptuelles idéals pour Les élèves, Cartes conceptuelles ont comme avantages on peut toujours y ajouter de nouveaux éléments, Cartes conceptuelles ont comme avantages bonne façon de faire une synthèse