WARNING:
JavaScript is turned OFF. None of the links on this concept map will
work until it is reactivated.
If you need help turning JavaScript On, click here.
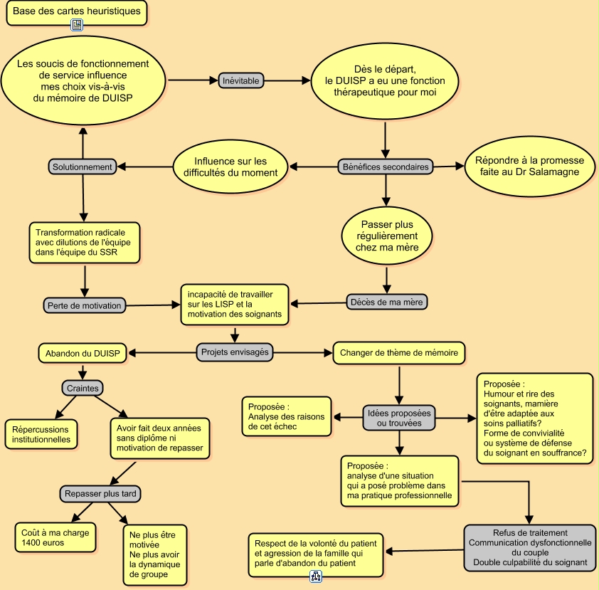
Cette carte de concepts créée avec IHMC CmapTools traite de: Choix du thème de DUISP, Passer plus régulièrement chez ma mère Décès de ma mère incapacité de travailler sur les LISP et la motivation des soignants, Dès le départ, le DUISP a eu une fonction thérapeutique pour moi Bénéfices secondaires Répondre à la promesse faite au Dr Salamagne, Les soucis de fonctionnement de service influence mes choix vis-à-vis du mémoire de DUISP Inévitable Dès le départ, le DUISP a eu une fonction thérapeutique pour moi, Abandon du DUISP Craintes Avoir fait deux années sans diplôme ni motivation de repasser, incapacité de travailler sur les LISP et la motivation des soignants Projets envisagés Abandon du DUISP, Proposée : analyse d'une situation qui a posé problème dans ma pratique professionnelle Refus de traitement Communication dysfonctionnelle du couple Double culpabilité du soignant Respect de la volonté du patient et agression de la famille qui parle d'abandon du patient, Influence sur les difficultés du moment Solutionnement Les soucis de fonctionnement de service influence mes choix vis-à-vis du mémoire de DUISP, Changer de thème de mémoire Idées proposées ou trouvées Proposée : Humour et rire des soignants, mamière d'être adaptée aux soins palliatifs? Forme de convivialité ou système de défense du soignant en souffrance?, Changer de thème de mémoire Idées proposées ou trouvées Proposée : Analyse des raisons de cet échec, Dès le départ, le DUISP a eu une fonction thérapeutique pour moi Bénéfices secondaires Passer plus régulièrement chez ma mère, Avoir fait deux années sans diplôme ni motivation de repasser Repasser plus tard Coût à ma charge 1400 euros, Influence sur les difficultés du moment Solutionnement Transformation radicale avec dilutions de l'équipe dans l'équipe du SSR, Transformation radicale avec dilutions de l'équipe dans l'équipe du SSR Perte de motivation incapacité de travailler sur les LISP et la motivation des soignants, Abandon du DUISP Craintes Répercussions institutionnelles, incapacité de travailler sur les LISP et la motivation des soignants Projets envisagés Changer de thème de mémoire, Dès le départ, le DUISP a eu une fonction thérapeutique pour moi Bénéfices secondaires Influence sur les difficultés du moment, Avoir fait deux années sans diplôme ni motivation de repasser Repasser plus tard Ne plus être motivée Ne plus avoir la dynamique de groupe, Changer de thème de mémoire Idées proposées ou trouvées Proposée : analyse d'une situation qui a posé problème dans ma pratique professionnelle