WARNING:
JavaScript is turned OFF. None of the links on this concept map will
work until it is reactivated.
If you need help turning JavaScript On, click here.
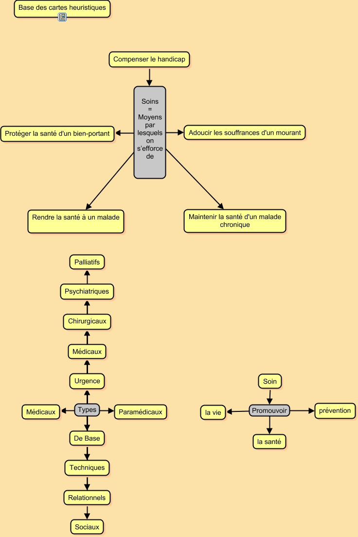
Cette carte de concepts créée avec IHMC CmapTools traite de: Soins, Soin Promouvoir la vie, Soin Promouvoir la santé, Compenser le handicap Soins = Moyens par lesquels on s’efforce de Rendre la santé à un malade, Compenser le handicap Soins = Moyens par lesquels on s’efforce de Adoucir les souffrances d'un mourant, Compenser le handicap Soins = Moyens par lesquels on s’efforce de Protéger la santé d'un bien-portant, Compenser le handicap Soins = Moyens par lesquels on s’efforce de Maintenir la santé d'un malade chronique, Soin Promouvoir prévention