WARNING:
JavaScript is turned OFF. None of the links on this concept map will
work until it is reactivated.
If you need help turning JavaScript On, click here.
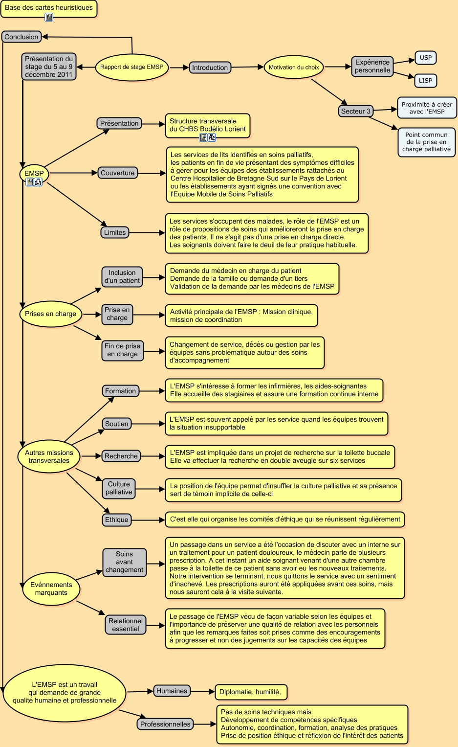
Cette carte de concepts créée avec IHMC CmapTools traite de: mon rapport emsp, Prises en charge Fin de prise en charge Changement de service, décès ou gestion par les équipes sans problématique autour des soins d'accompagnement, Autres missions transversales Formation L'EMSP s'intéresse à former les infirmières, les aides-soignantes Elle accueille des stagiaires et assure une formation continue interne, Autres missions transversales Ethique C'est elle qui organise les comités d'éthique qui se réunissent régulièrement, Motivation du choix Secteur 3 Proximité à créer avec l'EMSP, Autres missions transversales Soutien L'EMSP est souvent appelé par les service quand les équipes trouvent la situation insupportable, Motivation du choix Expérience personnelle LISP, EMSP Limites Les services s'occupent des malades, le rôle de l'EMSP est un rôle de propositions de soins qui amélioreront la prise en charge des patients. Il ne s'agit pas d'une prise en charge directe. Les soignants doivent faire le deuil de leur pratique habituelle., Rapport de stage EMSP Présentation du stage du 5 au 9 décembre 2011 Prises en charge, Prises en charge Prise en charge Activité principale de l'EMSP : Mission clinique, mission de coordination, Motivation du choix Expérience personnelle USP, Rapport de stage EMSP Conclusion L'EMSP est un travail qui demande de grande qualité humaine et professionnelle, EMSP Couverture Les services de lits identifiés en soins palliatifs, les patients en fin de vie présentant des symptômes difficiles à gérer pour les équipes des établissements rattachés au Centre Hospitalier de Bretagne Sud sur le Pays de Lorient ou les établissements ayant signés une convention avec l'Equipe Mobile de Soins Palliatifs, Autres missions transversales Culture palliative La position de l'équipe permet d'insuffler la culture palliative et sa présence sert de témoin implicite de celle-ci, Rapport de stage EMSP Présentation du stage du 5 au 9 décembre 2011 Autres missions transversales, L'EMSP est un travail qui demande de grande qualité humaine et professionnelle Professionnelles Pas de soins techniques mais Développement de compétences spécifiques Autonomie, coordination, formation, analyse des pratiques Prise de position éthique et réflexion de l'intérêt des patients, EMSP Présentation Structure transversale du CHBS Bodélio Lorient, L'EMSP est un travail qui demande de grande qualité humaine et professionnelle Humaines Diplomatie, humilité,, Rapport de stage EMSP Présentation du stage du 5 au 9 décembre 2011 EMSP, Prises en charge Inclusion d'un patient Demande du médecin en charge du patient Demande de la famille ou demande d'un tiers Validation de la demande par les médecins de l'EMSP, Evénnements marquants Soins avant changement Un passage dans un service a été l'occasion de discuter avec un interne sur un traitement pour un patient douloureux, le médecin parle de plusieurs prescription. A cet instant un aide soignant venant d'une autre chambre passe à la toilette de ce patient sans avoir eu les nouveaux traitements. Notre intervention se terminant, nous quittons le service avec un sentiment d'inachevé. Les prescriptions auront été appliquées avant ces soins, mais nous sauront cela à la visite suivante.