WARNING:
JavaScript is turned OFF. None of the links on this concept map will
work until it is reactivated.
If you need help turning JavaScript On, click here.
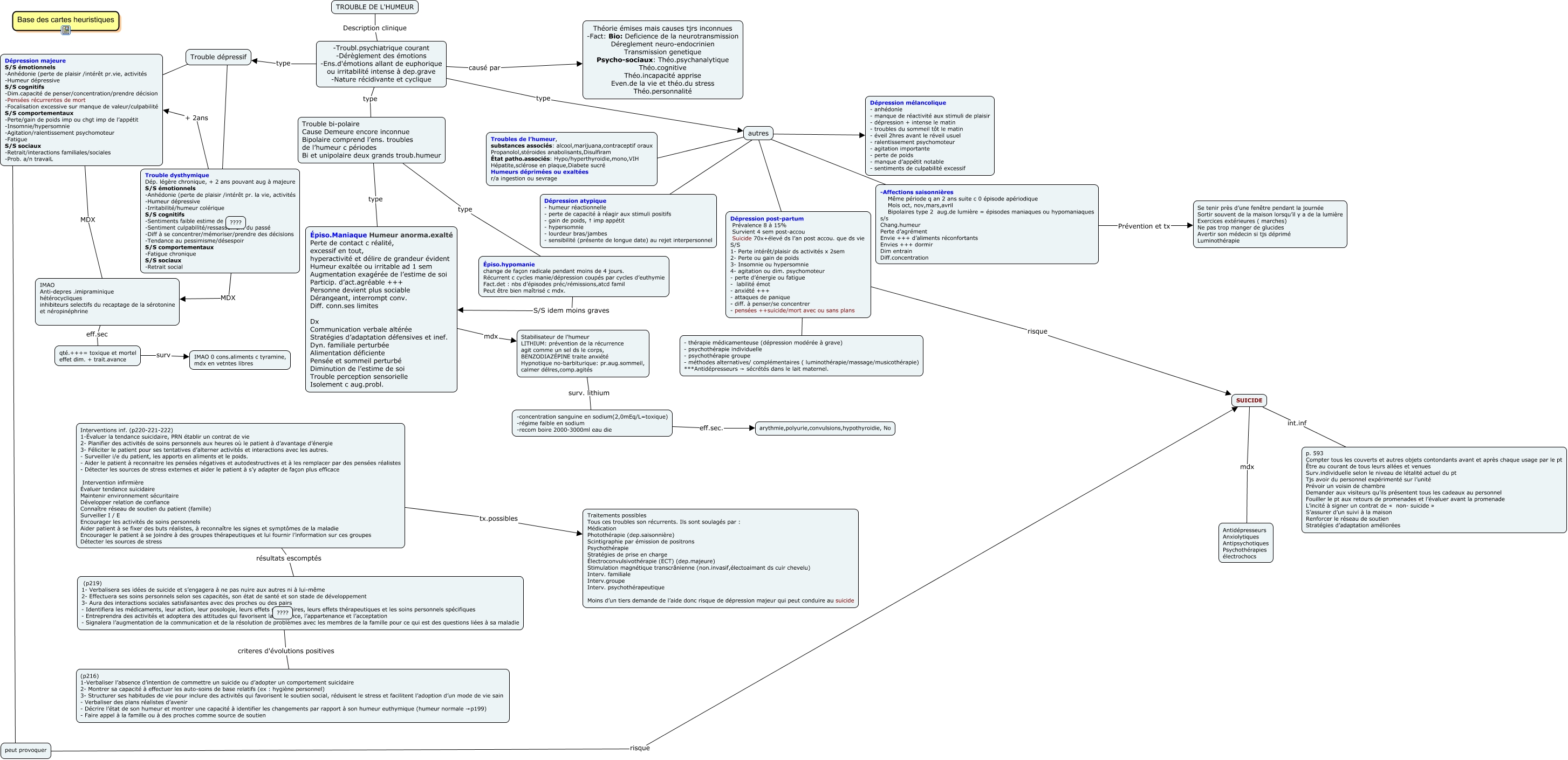
Cette carte de concepts créée avec IHMC CmapTools traite de: trouble de l'humeur, ???? MDX IMAO Anti-depres .imipraminique hétérocycliques inhibiteurs selectifs du recaptage de la sérotonine et néropinéphrine, Dépression post-partum Prévalence 8 à 15% Survient 4 sem post-accou Suicide 70x+élevé ds l’an post accou. que ds vie S/S 1- Perte intérêt/plaisir ds activités x 2sem 2- Perte ou gain de poids 3- Insomnie ou hypersomnie 4- agitation ou dim. psychomoteur - perte d’énergie ou fatigue - labilité émot - anxiété +++ - attaques de panique - diff. à penser/se concentrer - pensées ++suicide/mort avec ou sans plans Tx - thérapie médicamenteuse (dépression modérée à grave) - psychothérapie individuelle - psychothérapie groupe - méthodes alternatives/ complémentaires ( luminothérapie/massage/musicothérapie) ***Antidépresseurs → sécrétés dans le lait maternel., autres ???? Dépression post-partum Prévalence 8 à 15% Survient 4 sem post-accou Suicide 70x+élevé ds l’an post accou. que ds vie S/S 1- Perte intérêt/plaisir ds activités x 2sem 2- Perte ou gain de poids 3- Insomnie ou hypersomnie 4- agitation ou dim. psychomoteur - perte d’énergie ou fatigue - labilité émot - anxiété +++ - attaques de panique - diff. à penser/se concentrer - pensées ++suicide/mort avec ou sans plans, Stabilisateur de l'humeur LITHIUM: prévention de la récurrence agit comme un sel ds le corps, BENZODIAZÉPINE traite anxiété Hypnotique no-barbiturique: pr.aug.sommeil, calmer délres,comp.agités surv. lithium -concentration sanguine en sodium(2,0mEq/L=toxique) -régime faible en sodium -recom boire 2000-3000ml eau die, -Troubl.psychiatrique courant -Dérèglement des émotions -Ens.d'émotions allant de euphorique ou irritabilité intense à dep.grave -Nature récidivante et cyclique type Trouble bi-polaire Cause Demeure encore inconnue Bipolaire comprend l’ens. troubles de l’humeur c périodes Bi et unipolaire deux grands troub.humeur, Trouble dépressif ???? Trouble dysthymique Dép. légère chronique, + 2 ans pouvant aug à majeure S/S émotionnels -Anhédonie (perte de plaisir /intérêt pr. la vie, activités -Humeur dépressive -Irritabilité/humeur colérique S/S cognitifs -Sentiments faible estime de soi -Sentiment culpabilité/ressassement du passé -Diff à se concentrer/mémoriser/prendre des décisions -Tendance au pessimisme/désespoir S/S comportementaux -Fatigue chronique S/S sociaux -Retrait social, Trouble dépressif ???? Dépression majeure S/S émotionnels -Anhédonie (perte de plaisir /intérêt pr.vie, activités -Humeur dépressive S/S cognitifs -Dim.capacité de penser/concentration/prendre décision -Pensées récurrentes de mort -Focalisation excessive sur manque de valeur/culpabilité S/S comportementaux -Perte/gain de poids imp ou chgt imp de l’appétit -Insomnie/hypersomnie -Agitation/ralentissement psychomoteur -Fatigue S/S sociaux -Retrait/interactions familiales/sociales -Prob. a/n travaiL, Interventions inf. (p220-221-222) 1-Évaluer la tendance suicidaire, PRN établir un contrat de vie 2- Planifier des activités de soins personnels aux heures où le patient à d’avantage d’énergie 3- Féliciter le patient pour ses tentatives d’alterner activités et interactions avec les autres. - Surveiller i/e du patient, les apports en aliments et le poids. - Aider le patient à reconnaitre les pensées négatives et autodestructives et à les remplacer par des pensées réalistes - Détecter les sources de stress externes et aider le patient à s’y adapter de façon plus efficace Intervention infirmière Évaluer tendance suicidaire Maintenir environnement sécuritaire Développer relation de confiance Connaître réseau de soutien du patient (famille) Surveiller I / E Encourager les activités de soins personnels Aider patient à se fixer des buts réalistes, à reconnaître les signes et symptômes de la maladie Encourager le patient à se joindre à des groupes thérapeutiques et lui fournir l’information sur ces groupes Détecter les sources de stress tx.possibles Traitements possibles Tous ces troubles son récurrents. Ils sont soulagés par : Médication Photothérapie (dep.saisonnière) Scintigraphie par émission de positrons Psychothérapie Stratégies de prise en charge Électroconvulsivothérapie (ECT) (dep.majeure) Stimulation magnétique transcrânienne (non.invasif,électoaimant ds cuir chevelu) Interv. familiale Interv.groupe Interv. psychothérapeutique Moins d’un tiers demande de l’aide donc risque de dépression majeur qui peut conduire au suicide, SUICIDE int.inf p. 593 Compter tous les couverts et autres objets contondants avant et après chaque usage par le pt Être au courant de tous leurs allées et venues Surv.individuelle selon le niveau de létalité actuel du pt Tjs avoir du personnel expérimenté sur l’unité Prévoir un voisin de chambre Demander aux visiteurs qu’ils présentent tous les cadeaux au personnel Fouiller le pt aux retours de promenades et l’évaluer avant la promenade L’incité à signer un contrat de « non- suicide » S’assurer d’un suivi à la maison Renforcer le réseau de soutien Stratégies d’adaptation améliorées, autres ???? Dépression mélancolique - anhédonie - manque de réactivité aux stimuli de plaisir - dépression + intense le matin - troubles du sommeil tôt le matin - éveil 2hres avant le réveil usuel - ralentissement psychomoteur - agitation importante - perte de poids - manque d’appétit notable - sentiments de culpabilité excessif, Trouble bi-polaire Cause Demeure encore inconnue Bipolaire comprend l’ens. troubles de l’humeur c périodes Bi et unipolaire deux grands troub.humeur type Épiso.hypomanie change de façon radicale pendant moins de 4 jours. Récurrent c cycles manie/dépression coupés par cycles d’euthymie Fact.det : nbs d’épisodes préc/rémissions,atcd famil Peut être bien maîtrisé c mdx., autres ???? -Affections saisonnières Même période q an 2 ans suite c 0 épisode apériodique Mois oct, nov,mars,avril Bipolaires type 2 aug.de lumière = épisodes maniaques ou hypomaniaques s/s Chang.humeur Perte d’agrément Envie +++ d’aliments réconfortants Envies +++ dormir Dim entrain Diff.concentration, Trouble dysthymique Dép. légère chronique, + 2 ans pouvant aug à majeure S/S émotionnels -Anhédonie (perte de plaisir /intérêt pr. la vie, activités -Humeur dépressive -Irritabilité/humeur colérique S/S cognitifs -Sentiments faible estime de soi -Sentiment culpabilité/ressassement du passé -Diff à se concentrer/mémoriser/prendre des décisions -Tendance au pessimisme/désespoir S/S comportementaux -Fatigue chronique S/S sociaux -Retrait social + 2ans Dépression majeure S/S émotionnels -Anhédonie (perte de plaisir /intérêt pr.vie, activités -Humeur dépressive S/S cognitifs -Dim.capacité de penser/concentration/prendre décision -Pensées récurrentes de mort -Focalisation excessive sur manque de valeur/culpabilité S/S comportementaux -Perte/gain de poids imp ou chgt imp de l’appétit -Insomnie/hypersomnie -Agitation/ralentissement psychomoteur -Fatigue S/S sociaux -Retrait/interactions familiales/sociales -Prob. a/n travaiL, autres ???? Troubles de l’humeur, substances associés: alcool,marijuana,contraceptif oraux Propanolol,stéroides anabolisants,Disulfiram État patho.associés: Hypo/hyperthyroidie,mono,VIH Hépatite,sclérose en plaque,Diabete sucré Humeurs déprimées ou exaltées r/a ingestion ou sevrage, qté.+++= toxique et mortel effet dim. + trait.avance surv IMAO 0 cons.aliments c tyramine, mdx en vetntes libres, -Troubl.psychiatrique courant -Dérèglement des émotions -Ens.d'émotions allant de euphorique ou irritabilité intense à dep.grave -Nature récidivante et cyclique causé par Théorie émises mais causes tjrs inconnues -Fact: Bio: Deficience de la neurotransmission Déreglement neuro-endocrinien Transmission genetique Psycho-sociaux: Théo.psychanalytique Théo.cognitive Théo.incapacité apprise Even.de la vie et théo.du stress Théo.personnalité, peut provoquer risque SUICIDE, ???? risque SUICIDE, Dépression majeure S/S émotionnels -Anhédonie (perte de plaisir /intérêt pr.vie, activités -Humeur dépressive S/S cognitifs -Dim.capacité de penser/concentration/prendre décision -Pensées récurrentes de mort -Focalisation excessive sur manque de valeur/culpabilité S/S comportementaux -Perte/gain de poids imp ou chgt imp de l’appétit -Insomnie/hypersomnie -Agitation/ralentissement psychomoteur -Fatigue S/S sociaux -Retrait/interactions familiales/sociales -Prob. a/n travaiL MDX IMAO Anti-depres .imipraminique hétérocycliques inhibiteurs selectifs du recaptage de la sérotonine et néropinéphrine, -Troubl.psychiatrique courant -Dérèglement des émotions -Ens.d'émotions allant de euphorique ou irritabilité intense à dep.grave -Nature récidivante et cyclique type autres