WARNING:
JavaScript is turned OFF. None of the links on this concept map will
work until it is reactivated.
If you need help turning JavaScript On, click here.
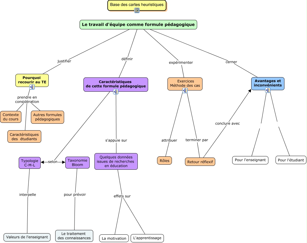
Cette carte de concepts créée avec IHMC CmapTools traite de: Plan animation Travail d'équipe, Le travail d'équipe comme formule pédagogique justifier Pourquoi recourir au TE, Avantages et inconvénients Pour l'étudiant, Exercices Méthode des cas attribuer Rôles, Taxonomie Bloom pour prévoir Le traitement des connaissances, Quelques données issues de recherches en éducation effets sur La motivation, Pourquoi recourir au TE prendre en considération Caractéristiques des étudiants, Le travail d'équipe comme formule pédagogique cerner Avantages et inconvénients, Avantages et inconvénients Pour l'enseignant, Exercices Méthode des cas terminer par Retour réflexif, Pourquoi recourir au TE prendre en considération Autres formules pédagogiques, Pourquoi recourir au TE prendre en considération Contexte du cours, Caractéristiques de cette formule pédagogique selon Taxonomie Bloom, Le travail d'équipe comme formule pédagogique définir Caractéristiques de cette formule pédagogique, Retour réflexif conclure avec Avantages et inconvénients, Le travail d'équipe comme formule pédagogique expérimenter Exercices Méthode des cas, Quelques données issues de recherches en éducation effets sur L'apprentissage, Caractéristiques de cette formule pédagogique s'appuie sur Quelques données issues de recherches en éducation, Typologie C-M-L interpelle Valeurs de l'enseignant, Caractéristiques de cette formule pédagogique selon Typologie C-M-L