WARNING:
JavaScript is turned OFF. None of the links on this concept map will
work until it is reactivated.
If you need help turning JavaScript On, click here.
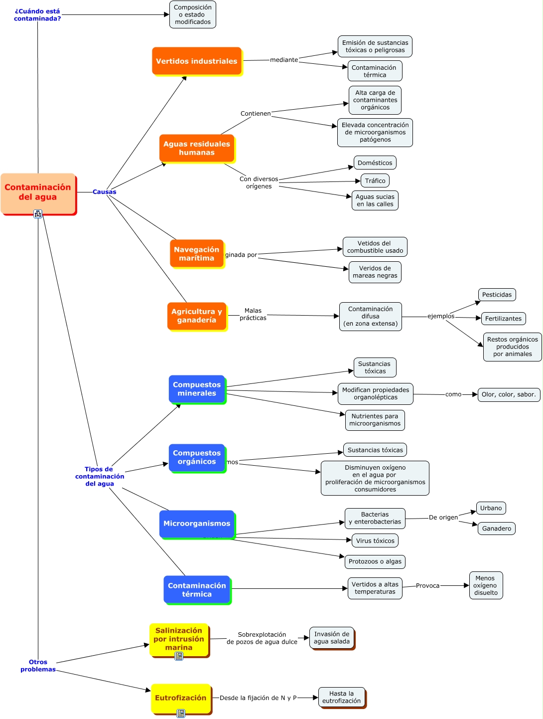
Este Cmap, tiene información relacionada con: 1.2 Contaminación aguas, Microorganismos Origen Bacterias y enterobacterias, Contaminación del agua Causas Vertidos industriales, Vertidos industriales mediante Emisión de sustancias tóxicas o peligrosas, Aguas residuales humanas Con diversos orígenes Domésticos, Navegación marítima Originada por Vetidos del combustible usado, Compuestos minerales Mecanismos Modifican propiedades organolépticas, Contaminación difusa (en zona extensa) ejemplos Fertilizantes, Aguas residuales humanas Contienen Elevada concentración de microorganismos patógenos, Bacterias y enterobacterias De origen Ganadero, Navegación marítima Originada por Veridos de mareas negras, Contaminación térmica Originada por Vertidos a altas temperaturas, Salinización por intrusión marina Sobrexplotación de pozos de agua dulce Invasión de agua salada, Contaminación del agua Causas Aguas residuales humanas, Contaminación difusa (en zona extensa) ejemplos Pesticidas, Agricultura y ganadería Malas prácticas Contaminación difusa (en zona extensa), Compuestos orgánicos Mecanismos Disminuyen oxígeno en el agua por proliferación de microorganismos consumidores, Contaminación del agua Tipos de contaminación del agua Compuestos minerales, Microorganismos Origen Virus tóxicos, Compuestos minerales Mecanismos Nutrientes para microorganismos, Contaminación difusa (en zona extensa) ejemplos Restos orgánicos producidos por animales