WARNING:
JavaScript is turned OFF. None of the links on this concept map will
work until it is reactivated.
If you need help turning JavaScript On, click here.
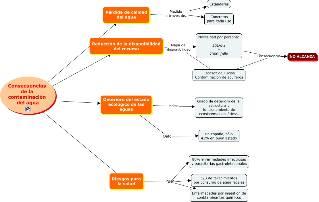
Este Cmap, tiene información relacionada con: 1.2.1 Consecuencias contaminación aguas, Reducción de la disponibilidad del recurso Mapa de disponibilidad Necesidad por persona: 20L/día = 7300L/año, Pérdida de calidad del agua Medido a través de.. Estándares, Deterioro del estado ecológico de las aguas Dato En España, sólo 43% en buen estado, Riesgos para la salud OMS 80% enfermedades infecciosas y parasitarias gastrointestinales, Deterioro del estado ecológico de las aguas indica Grado de deterioro de la estructura y funcionamiento de ecosistemas acuáticos., Necesidad por persona: 20L/día = 7300L/año Consecuencia NO ALCANZA, Consecuencias de la contaminación del agua ???? Deterioro del estado ecológico de las aguas, Consecuencias de la contaminación del agua ???? Riesgos para la salud, Consecuencias de la contaminación del agua ???? Reducción de la disponibilidad del recurso, Consecuencias de la contaminación del agua ???? Pérdida de calidad del agua, Reducción de la disponibilidad del recurso Mapa de disponibilidad Escasez de lluvias Contaminación de acuíferos, Riesgos para la salud OMS Enfermedades por ingestión de conbtaminantes químicos, Pérdida de calidad del agua Medido a través de.. Concretos para cada uso, Riesgos para la salud OMS 1/3 de fallecimientos por consumo de agua fecales, Escasez de lluvias Contaminación de acuíferos Consecuencia NO ALCANZA