WARNING:
JavaScript is turned OFF. None of the links on this concept map will
work until it is reactivated.
If you need help turning JavaScript On, click here.
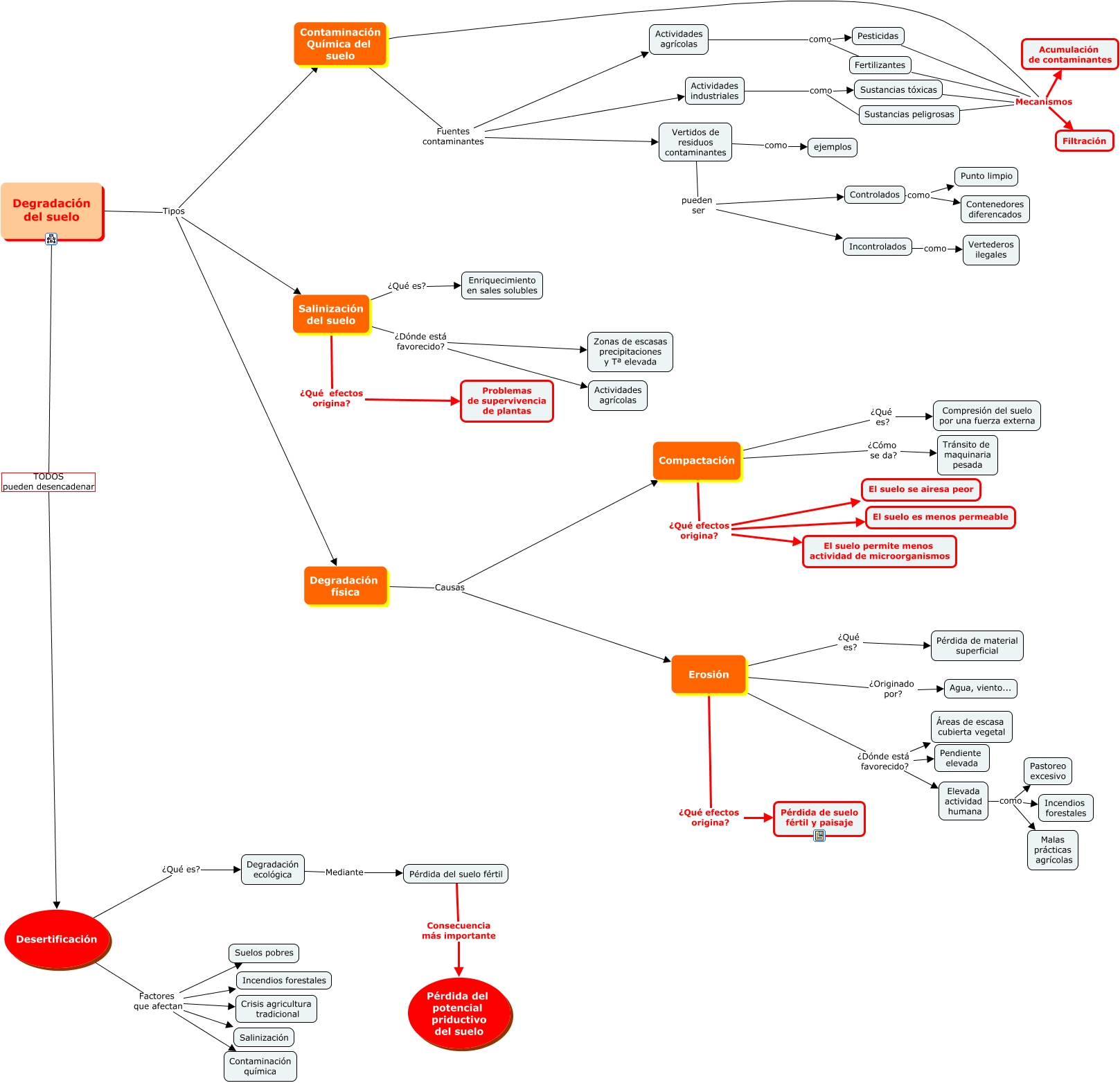
Este Cmap, tiene información relacionada con: 1.1 Degradación del suelo, Pérdida del suelo fértil Consecuencia más importante Pérdida del potencial priductivo del suelo, Pesticidas Mecanismos Acumulación de contaminantes, Desertificación Factores que afectan Salinización, Controlados como Punto limpio, Degradación del suelo TODOS pueden desencadenar Desertificación, Vertidos de residuos contaminantes pueden ser Incontrolados, Contaminación Química del suelo Mecanismos Acumulación de contaminantes, Erosión ¿Qué efectos origina? Pérdida de suelo fértil y paisaje, Erosión ¿Originado por? Agua, viento..., Degradación del suelo Tipos Salinización del suelo, Erosión ¿Dónde está favorecido? Pendiente elevada, Desertificación ¿Qué es? Degradación ecológica, Contaminación Química del suelo Fuentes contaminantes Actividades industriales, Erosión ¿Dónde está favorecido? Áreas de escasa cubierta vegetal, Degradación física Causas Erosión, Salinización del suelo ¿Qué efectos origina? Problemas de supervivencia de plantas, Erosión ¿Dónde está favorecido? Elevada actividad humana, Actividades agrícolas como Fertilizantes, Elevada actividad humana como Incendios forestales, Actividades industriales como Sustancias peligrosas