WARNING:
JavaScript is turned OFF. None of the links on this concept map will
work until it is reactivated.
If you need help turning JavaScript On, click here.
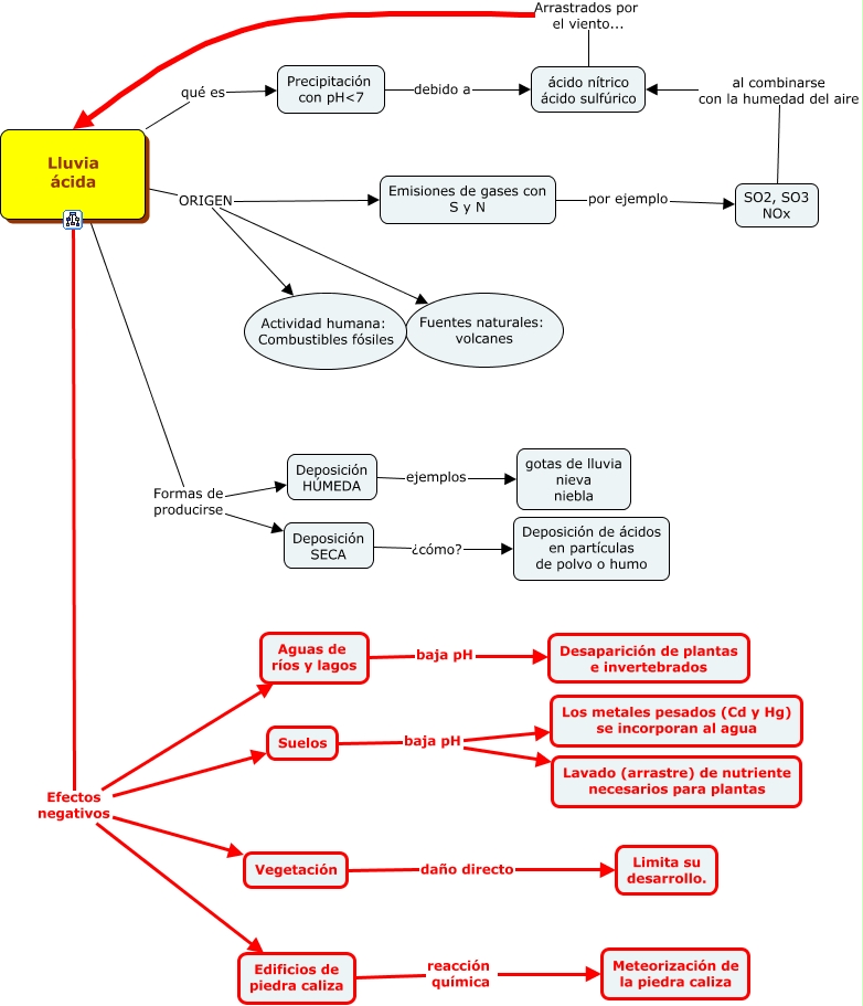
Este Cmap, tiene información relacionada con: 1.3.3 Lluvia ácida, Precipitación con pHɟ debido a ácido nítrico ácido sulfúrico, Deposición HÚMEDA ejemplos gotas de lluvia nieva niebla, Lluvia ácida Efectos negativos Aguas de ríos y lagos, Lluvia ácida ORIGEN Fuentes naturales: volcanes, Lluvia ácida qué es Precipitación con pHɟ, Lluvia ácida Efectos negativos Suelos, ácido nítrico ácido sulfúrico Arrastrados por el viento... Lluvia ácida, Lluvia ácida Formas de producirse Deposición SECA, SO2, SO3 NOx al combinarse con la humedad del aire ácido nítrico ácido sulfúrico, Suelos baja pH Los metales pesados (Cd y Hg) se incorporan al agua, Suelos baja pH Lavado (arrastre) de nutriente necesarios para plantas, Edificios de piedra caliza reacción química Meteorización de la piedra caliza, Lluvia ácida Formas de producirse Deposición HÚMEDA, Lluvia ácida Efectos negativos Vegetación, Lluvia ácida ORIGEN Emisiones de gases con S y N, Lluvia ácida Efectos negativos Edificios de piedra caliza, Deposición SECA ¿cómo? Deposición de ácidos en partículas de polvo o humo, Emisiones de gases con S y N por ejemplo SO2, SO3 NOx, Lluvia ácida ORIGEN Actividad humana: Combustibles fósiles, Vegetación daño directo Limita su desarrollo.