WARNING:
JavaScript is turned OFF. None of the links on this concept map will
work until it is reactivated.
If you need help turning JavaScript On, click here.
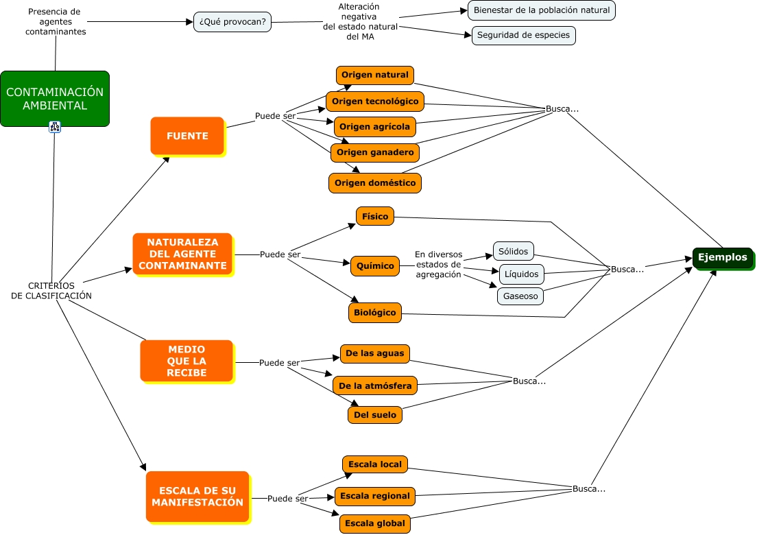
Este Cmap, tiene información relacionada con: 1. Contaminación ambiental, Escala regional Busca... Ejemplos, CONTAMINACIÓN AMBIENTAL CRITERIOS DE CLASIFICACIÓN ESCALA DE SU MANIFESTACIÓN, FUENTE Puede ser Origen tecnológico, NATURALEZA DEL AGENTE CONTAMINANTE Puede ser Químico, FUENTE Puede ser Origen ganadero, Químico En diversos estados de agregación Gaseoso, Escala local Busca... Ejemplos, CONTAMINACIÓN AMBIENTAL CRITERIOS DE CLASIFICACIÓN MEDIO QUE LA RECIBE, MEDIO QUE LA RECIBE Puede ser De las aguas, NATURALEZA DEL AGENTE CONTAMINANTE Puede ser Biológico, Del suelo Busca... Ejemplos, Biológico Busca... Ejemplos, ESCALA DE SU MANIFESTACIÓN Puede ser Escala local, MEDIO QUE LA RECIBE Puede ser De la atmósfera, CONTAMINACIÓN AMBIENTAL CRITERIOS DE CLASIFICACIÓN NATURALEZA DEL AGENTE CONTAMINANTE, Líquidos Busca... Ejemplos, CONTAMINACIÓN AMBIENTAL Presencia de agentes contaminantes ¿Qué provocan?, FUENTE Puede ser Origen natural, ¿Qué provocan? Alteración negativa del estado natural del MA Bienestar de la población natural, ¿Qué provocan? Alteración negativa del estado natural del MA Seguridad de especies