WARNING:
JavaScript is turned OFF. None of the links on this concept map will
work until it is reactivated.
If you need help turning JavaScript On, click here.
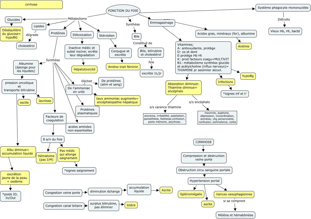
Cette carte de concepts créée avec IHMC CmapTools traite de: cirrhose, surplus bilirubine, pas éliminer ???? Ictère, Hypertension portal ???? ascite, Albu diminue= accumulation liquide ???? excrétion jaune de la peau + oedème, Absorption diminuer. Thiamine diminue= encéphalo s/s encéphalo insomnie, euphorie, dépression, incoordination, amnésie, chg personnalité, confusion, somnolence, coma, diminution échange ???? accumulation liquide, Conjugue et excrète ???? Amène trait féminin, Acides gras, minéraux (fer), albumine ???? Anémie, De l'ammoniac en urée ???? taux ammoniac augmente= encéphalopathie hépatique, Inactive médic et subst nocive; ecrète leur dégradation ???? Hépatotoxicité, Protéines Synthèse De l'ammoniac en urée, Pas médic qui allonge saignement ???? *signes saignement, Système phagocyte mononucléés Détruits Vieux Hb, Ht, bacté, FONCTION DU FOIE Métabolisme Protéines, Lipides dégrade cholestérol, Varices oesophagiennes si se romprent Méléna et hématémèse, Hypertension portal ???? Splénomégalie, accumulation liquide ???? Ascite, Congestion veine porte ???? diminution échange, CIRRHOSE ???? Compression et destruction veine porte, Infections ???? *signes inf et t°