WARNING:
JavaScript is turned OFF. None of the links on this concept map will
work until it is reactivated.
If you need help turning JavaScript On, click here.
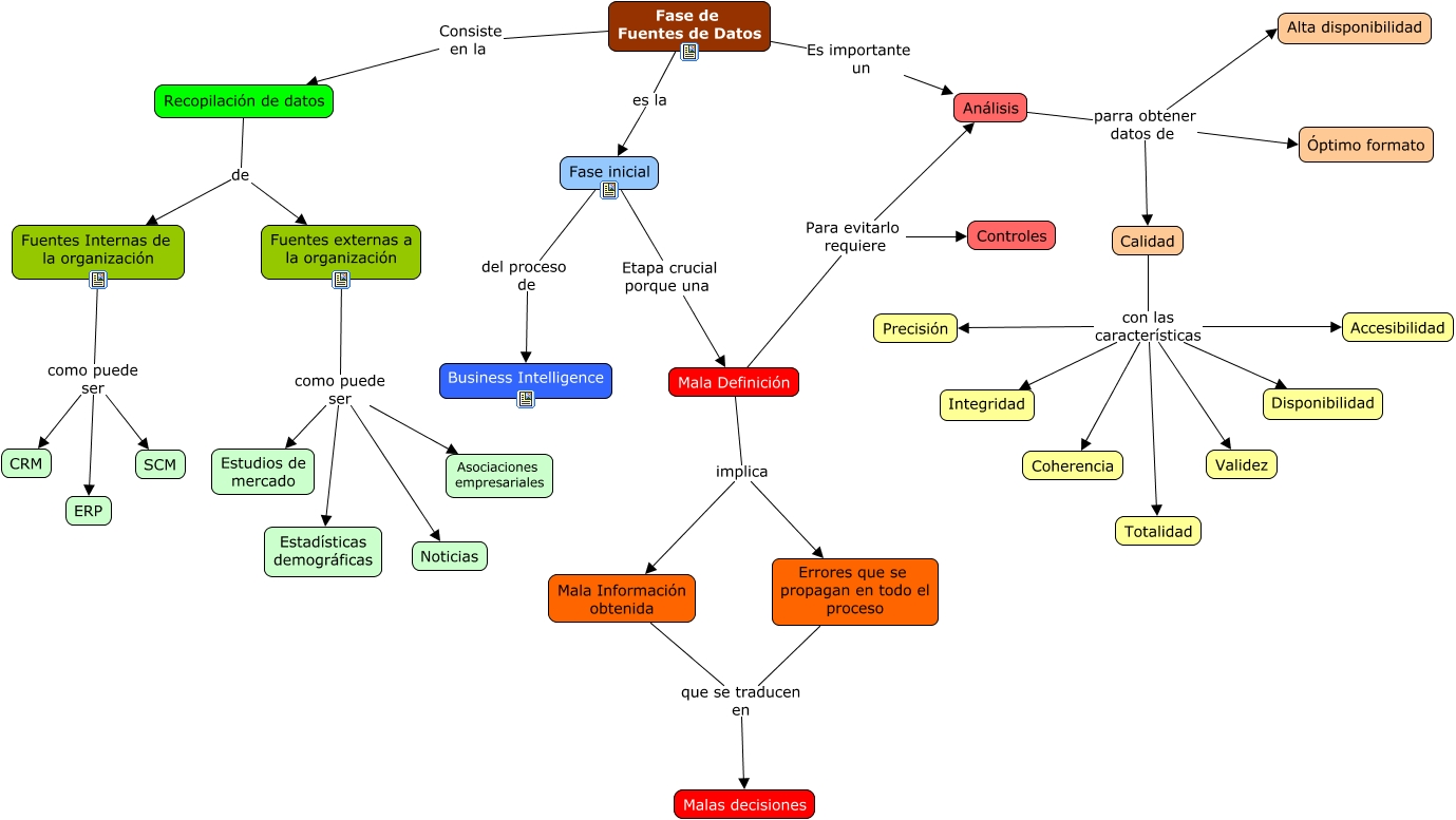
Este Cmap, tiene información relacionada con: Fase de Fuentes de Datos, Calidad con las características Coherencia, Calidad con las características Accesibilidad, Mala Definición Para evitarlo requiere Análisis, Fase de Fuentes de Datos Consiste en la Recopilación de datos, Mala Información obtenida que se traducen en Malas decisiones, Calidad con las características Integridad, Fuentes Internas de la organización como puede ser SCM, Mala Definición implica Mala Información obtenida, Análisis parra obtener datos de Alta disponibilidad, Calidad con las características Validez, Fase inicial del proceso de Business Intelligence, Fase de Fuentes de Datos Es importante un Análisis, Análisis parra obtener datos de Óptimo formato, Fase inicial Etapa crucial porque una Mala Definición, Calidad con las características Totalidad, Fuentes externas a la organización como puede ser Estudios de mercado, Mala Definición Para evitarlo requiere Controles, Errores que se propagan en todo el proceso que se traducen en Malas decisiones, Fuentes externas a la organización como puede ser Noticias, Mala Definición implica Errores que se propagan en todo el proceso