WARNING:
JavaScript is turned OFF. None of the links on this concept map will
work until it is reactivated.
If you need help turning JavaScript On, click here.
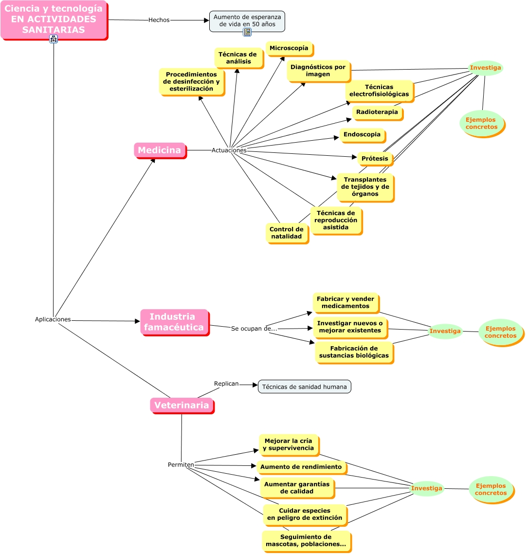
Este Cmap, tiene información relacionada con: CAAP U5 Sanitarias, Ciencia y tecnología EN ACTIVIDADES SANITARIAS Aplicaciones Veterinaria, Industria famacéutica Se ocupan de... Fabricación de sustancias biológicas, Fabricar y vender medicamentos Investiga Ejemplos concretos, Medicina Actuaciones Técnicas de reproducción asistida, Ciencia y tecnología EN ACTIVIDADES SANITARIAS Aplicaciones Industria famacéutica, Medicina Actuaciones Prótesis, Medicina Actuaciones Endoscopia, Veterinaria Permiten Aumento de rendimiento, Medicina Actuaciones Técnicas de análisis, Veterinaria Permiten Cuidar especies en peligro de extinción, Prótesis Investiga Ejemplos concretos, Mejorar la cría y supervivencia Investiga Ejemplos concretos, Técnicas electrofisiológicas Investiga Ejemplos concretos, Cuidar especies en peligro de extinción Investiga Ejemplos concretos, Ciencia y tecnología EN ACTIVIDADES SANITARIAS Aplicaciones Medicina, Radioterapia Investiga Ejemplos concretos, Medicina Actuaciones Microscopía, Medicina Actuaciones Técnicas electrofisiológicas, Veterinaria Permiten Aumentar garantías de calidad, Veterinaria Permiten Mejorar la cría y supervivencia