WARNING:
JavaScript is turned OFF. None of the links on this concept map will
work until it is reactivated.
If you need help turning JavaScript On, click here.
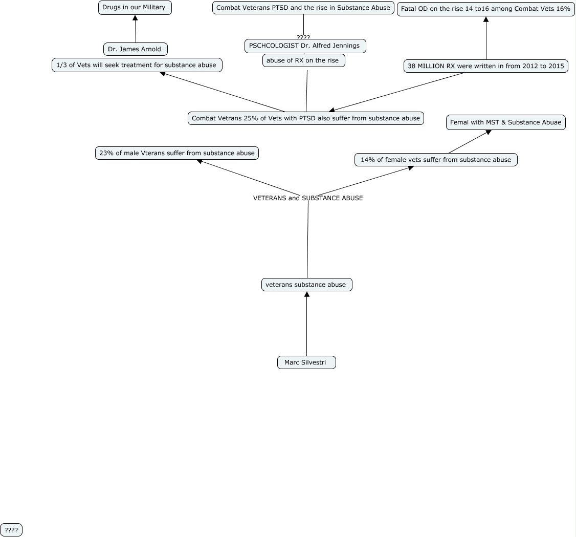
This Concept Map, created with IHMC CmapTools, has information related to: veterans 1current, 38 MILLION RX were written in from 2012 to 2015 Fatal OD on the rise 14 to16 among Combat Vets 16%, 38 MILLION RX were written in from 2012 to 2015 Combat Vetrans 25% of Vets with PTSD also suffer from substance abuse, Combat Vetrans 25% of Vets with PTSD also suffer from substance abuse 1/3 of Vets will seek treatment for substance abuse, Dr. James Arnold Drugs in our Military, 14% of female vets suffer from substance abuse Femal with MST & Substance Abuae, Combat Veterans PTSD and the rise in Substance Abuse ???? abuse of RX on the rise, Combat Vetrans 25% of Vets with PTSD also suffer from substance abuse abuse of RX on the rise, veterans substance abuse VETERANS and SUBSTANCE ABUSE 14% of female vets suffer from substance abuse, Marc Silvestri veterans substance abuse, veterans substance abuse VETERANS and SUBSTANCE ABUSE 23% of male Vterans suffer from substance abuse