WARNING:
JavaScript is turned OFF. None of the links on this concept map will
work until it is reactivated.
If you need help turning JavaScript On, click here.
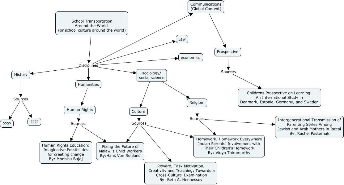
This Concept Map, created with IHMC CmapTools, has information related to: Trifone Disciplines, School Transportation Around the World (or school culture around the world) Disciplines History, School Transportation Around the World (or school culture around the world) Disciplines Humanities, Human Rights Sources Fixing the Future of Malawi's Child Workers By:Hans Von Rohland, School Transportation Around the World (or school culture around the world) Disciplines Communications (Global Context), Humanities Human Rights, School Transportation Around the World (or school culture around the world) Disciplines sociology/ social science, History Sources ????, Culture Sources Homework, Homework Everywhere Indian Parents' Involvement with Their Children's Homework By: Vidya Thirumurthy, Relgion Sources Homework, Homework Everywhere Indian Parents' Involvement with Their Children's Homework By: Vidya Thirumurthy, sociology/ social science Culture, Relgion Sources Intergenerational Transmission of Parenting Styles Among Jewish and Arab Mothers in Isreal By: Rachel Pasternak, School Transportation Around the World (or school culture around the world) Disciplines Law, Human Rights Sources Human Rights Education: Imaginative Possibilities for creating change By: Monisha Bajaj, sociology/ social science Relgion, Culture Sources Reward, Task Motivation, Creativity and Teaching: Towards a Cross-Cultural Examination By: Beth A. Hennessey, School Transportation Around the World (or school culture around the world) Disciplines economics, Communications (Global Context) Prospective, Culture Sources Fixing the Future of Malawi's Child Workers By:Hans Von Rohland, Prospective Sources Childrens Prospective on Learning: An International Study in Denmark, Estonia, Germany, and Sweden, History Sources ????