WARNING:
JavaScript is turned OFF. None of the links on this concept map will
work until it is reactivated.
If you need help turning JavaScript On, click here.
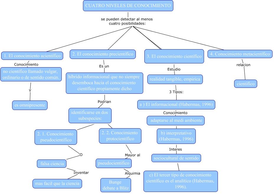
Este Cmap, tiene información relacionada con: EMPRESA MAPA, 2. 2. Conocimiento protocientífico Mayor al pseudocientifico, realidad tangible, empirica Estudio 3. El conocimiento científico, identificarse en dos subespecies: Podrian híbrido informacional que no siempre desemboca hacia el conocimiento científico propiamente dicho, 2. El conocimiento precientífico, híbrido informacional que no siempre desemboca hacia el conocimiento científico propiamente dicho Es un 2. El conocimiento precientífico, adaptarse al medi ambiente Conocimiento a ) El informacional (Habermas, 1996), identificarse en dos subespecies: ???? 2. 2. Conocimiento protocientífico, 2. 1. Conocimiento pseudocientífico O falsa ciencia, identificarse en dos subespecies: ???? 2. 1. Conocimiento pseudocientífico, pseudocientifico Alquimia Bunge debate a Blitz, no científico llamado vulgar, ordinario o de sentido común. Y es omnipresente, 2. El conocimiento precientífico 1. El conocimiento acientífico, sociocultural de sentido ???? c) El tercer tipo de conocimiento científico es el analítico (Habermas, 1996)., 4. Conocimiento metacientífico, CUATRO NIVELES DE CONOCIMIENTO se pueden detectar al menos cuatro posibilidades: ????, falsa ciencia Inventar mas facil que la ciencia, cientifico relacion 4. Conocimiento metacientífico, b) interpretativo (Habermas, 1996) Interes sociocultural de sentido, 1. El conocimiento acientífico Conocimiento no científico llamado vulgar, ordinario o de sentido común., 4. Conocimiento metacientífico 1. El conocimiento acientífico