WARNING:
JavaScript is turned OFF. None of the links on this concept map will
work until it is reactivated.
If you need help turning JavaScript On, click here.
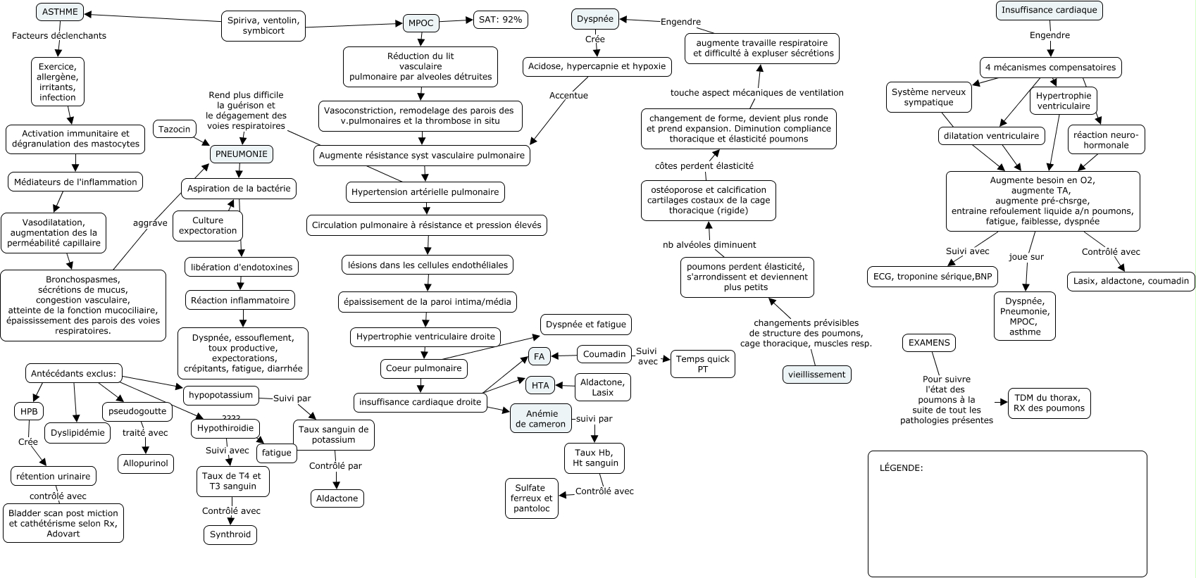
Cette carte de concepts créée avec IHMC CmapTools traite de: Schéma de concept McGill Monika, EXAMENS Pour suivre l'état des poumons à la suite de tout les pathologies présentes TDM du thorax, RX des poumons, Insuffisance cardiaque Engendre 4 mécanismes compensatoires, MPOC ???? SAT: 92%, Coeur pulmonaire ???? Dyspnée et fatigue, HPB Crée rétention urinaire, libération d'endotoxines ???? Réaction inflammatoire, Taux Hb, Ht sanguin Contrôlé avec Sulfate ferreux et pantoloc, Exercice, allergène, irritants, infection ???? Activation immunitaire et dégranulation des mastocytes, Augmente résistance syst vasculaire pulmonaire ???? Hypertension artérielle pulmonaire, Hypertrophie ventriculaire ???? Augmente besoin en O2, augmente TA, augmente pré-chsrge, entraine refoulement liquide a/n poumons, fatigue, faiblesse, dyspnée, vieillissement changements prévisibles de structure des poumons, cage thoracique, muscles resp. poumons perdent élasticité, s'arrondissent et deviennent plus petits, Anémie de cameron suivi par Taux Hb, Ht sanguin, Taux sanguin de potassium Contrôlé par Aldactone, Hypertrophie ventriculaire droite ???? Coeur pulmonaire, Coeur pulmonaire ???? insuffisance cardiaque droite, changement de forme, devient plus ronde et prend expansion. Diminution compliance thoracique et élasticité poumons touche aspect mécaniques de ventilation augmente travaille respiratoire et difficulté à expluser sécrétions, Acidose, hypercapnie et hypoxie Accentue Augmente résistance syst vasculaire pulmonaire, Bronchospasmes, sécrétions de mucus, congestion vasculaire, atteinte de la fonction mucociliaire, épaississement des parois des voies respiratoires. aggrave PNEUMONIE, insuffisance cardiaque droite ???? HTA, Réduction du lit vasculaire pulmonaire par alveoles détruites ???? Vasoconstriction, remodelage des parois des v.pulmonaires et la thrombose in situ