WARNING:
JavaScript is turned OFF. None of the links on this concept map will
work until it is reactivated.
If you need help turning JavaScript On, click here.
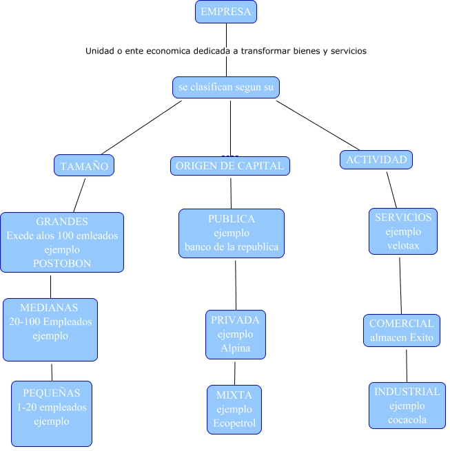
Este Cmap, tiene información relacionada con: empresa, COMERCIAL almacen Exito ???? SERVICIOS ejemplo velotax, INDUSTRIAL ejemplo cocacola ???? COMERCIAL almacen Exito, PUBLICA ejemplo banco de la republica ???? ORIGEN DE CAPITAL, GRANDES Exede alos 100 emleados ejemplo POSTOBON ???? TAMAÑO, PEQUEÑAS 1-20 empleados ejemplo ???? MEDIANAS 20-100 Empleados ejemplo, TAMAÑO ???? se clasifican segun su, PRIVADA ejemplo Alpina ???? PUBLICA ejemplo banco de la republica, SERVICIOS ejemplo velotax ???? ACTIVIDAD, EMPRESA Unidad o ente economica dedicada a transformar bienes y servicios se clasifican segun su, COMERCIAL almacen Exito ???? SERVICIOS ejemplo velotax, MIXTA ejemplo Ecopetrol ???? PRIVADA ejemplo Alpina, ACTIVIDAD ???? se clasifican segun su, MEDIANAS 20-100 Empleados ejemplo ???? GRANDES Exede alos 100 emleados ejemplo POSTOBON, se clasifican segun su ???? ORIGEN DE CAPITAL