WARNING:
JavaScript is turned OFF. None of the links on this concept map will
work until it is reactivated.
If you need help turning JavaScript On, click here.
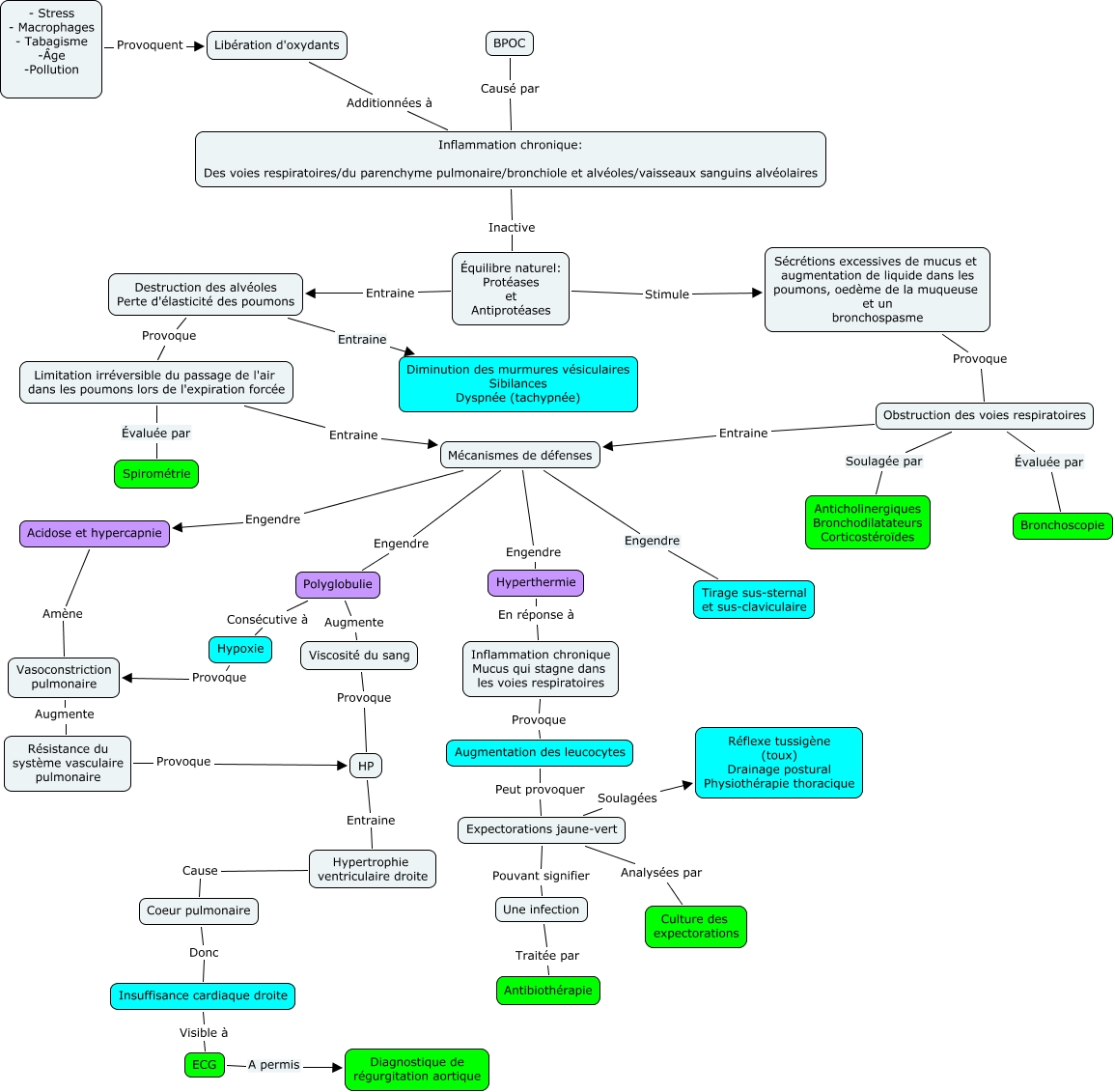
Cette carte de concepts créée avec IHMC CmapTools traite de: BPCO, Une infection Traitée par Antibiothérapie, Limitation irréversible du passage de l'air dans les poumons lors de l'expiration forcée Entraine Mécanismes de défenses, Inflammation chronique: Des voies respiratoires/du parenchyme pulmonaire/bronchiole et alvéoles/vaisseaux sanguins alvéolaires Inactive Équilibre naturel: Protéases et Antiprotéases, BPOC Causé par Inflammation chronique: Des voies respiratoires/du parenchyme pulmonaire/bronchiole et alvéoles/vaisseaux sanguins alvéolaires, Destruction des alvéoles Perte d'élasticité des poumons Entraine Diminution des murmures vésiculaires Sibilances Dyspnée (tachypnée), - Stress - Macrophages - Tabagisme -Âge -Pollution Provoquent Libération d'oxydants, Hyperthermie En réponse à Inflammation chronique Mucus qui stagne dans les voies respiratoires, Vasoconstriction pulmonaire Augmente Résistance du système vasculaire pulmonaire, Polyglobulie Augmente Viscosité du sang, Augmentation des leucocytes Peut provoquer Expectorations jaune-vert, Obstruction des voies respiratoires Soulagée par Anticholinergiques Bronchodilatateurs Corticostéroïdes, Mécanismes de défenses Engendre Polyglobulie, Viscosité du sang Provoque HP, Mécanismes de défenses Engendre Hyperthermie, Libération d'oxydants Additionnées à Inflammation chronique: Des voies respiratoires/du parenchyme pulmonaire/bronchiole et alvéoles/vaisseaux sanguins alvéolaires, Équilibre naturel: Protéases et Antiprotéases Stimule Sécrétions excessives de mucus et augmentation de liquide dans les poumons, oedème de la muqueuse et un bronchospasme, Résistance du système vasculaire pulmonaire Provoque HP, Destruction des alvéoles Perte d'élasticité des poumons Provoque Limitation irréversible du passage de l'air dans les poumons lors de l'expiration forcée, Polyglobulie Consécutive à Hypoxie, Expectorations jaune-vert Soulagées Réflexe tussigène (toux) Drainage postural Physiothérapie thoracique