WARNING:
JavaScript is turned OFF. None of the links on this concept map will
work until it is reactivated.
If you need help turning JavaScript On, click here.
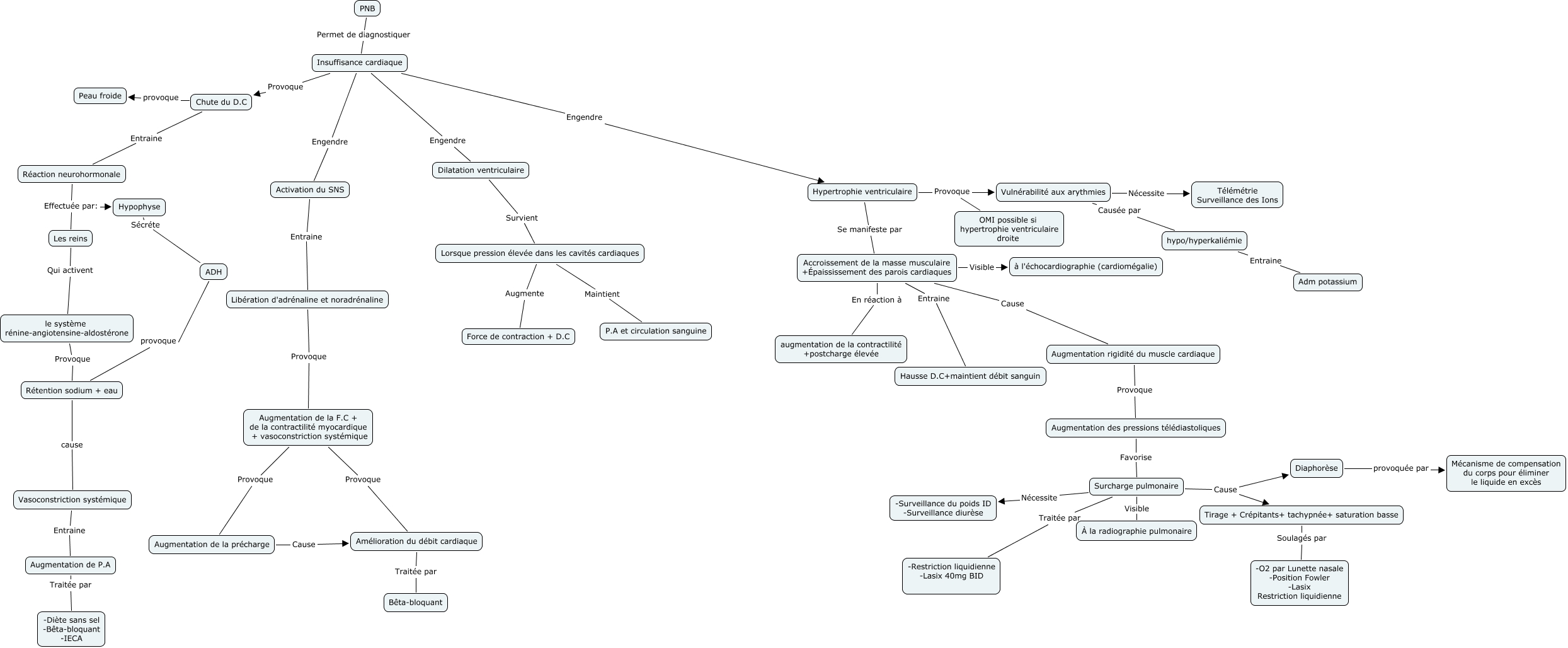
Cette carte de concepts créée avec IHMC CmapTools traite de: Insuffisance cardiaque, Insuffisance cardiaque Engendre Dilatation ventriculaire, Rétention sodium + eau cause Vasoconstriction systémique, Surcharge pulmonaire Traitée par -Restriction liquidienne -Lasix 40mg BID, Augmentation de la F.C + de la contractilité myocardique + vasoconstriction systémique Provoque Amélioration du débit cardiaque, Augmentation de la précharge Cause Amélioration du débit cardiaque, Libération d'adrénaline et noradrénaline Provoque Augmentation de la F.C + de la contractilité myocardique + vasoconstriction systémique, Augmentation de P.A Traitée par -Diète sans sel -Bêta-bloquant -IECA, Surcharge pulmonaire Cause Tirage + Crépitants+ tachypnée+ saturation basse, Chute du D.C Entraine Réaction neurohormonale, Lorsque pression élevée dans les cavités cardiaques Augmente Force de contraction + D.C, ADH provoque Rétention sodium + eau, Accroissement de la masse musculaire +Épaississement des parois cardiaques Cause Augmentation rigidité du muscle cardiaque, Insuffisance cardiaque Engendre Hypertrophie ventriculaire, Accroissement de la masse musculaire +Épaississement des parois cardiaques Visible à l'échocardiographie (cardiomégalie), Diaphorèse provoquée par Mécanisme de compensation du corps pour éliminer le liquide en excès, Tirage + Crépitants+ tachypnée+ saturation basse Soulagés par -O2 par Lunette nasale -Position Fowler -Lasix Restriction liquidienne, Accroissement de la masse musculaire +Épaississement des parois cardiaques Entraine Hausse D.C+maintient débit sanguin, Insuffisance cardiaque Provoque Chute du D.C, Hypertrophie ventriculaire Provoque Vulnérabilité aux arythmies, Activation du SNS Entraine Libération d'adrénaline et noradrénaline