WARNING:
JavaScript is turned OFF. None of the links on this concept map will
work until it is reactivated.
If you need help turning JavaScript On, click here.
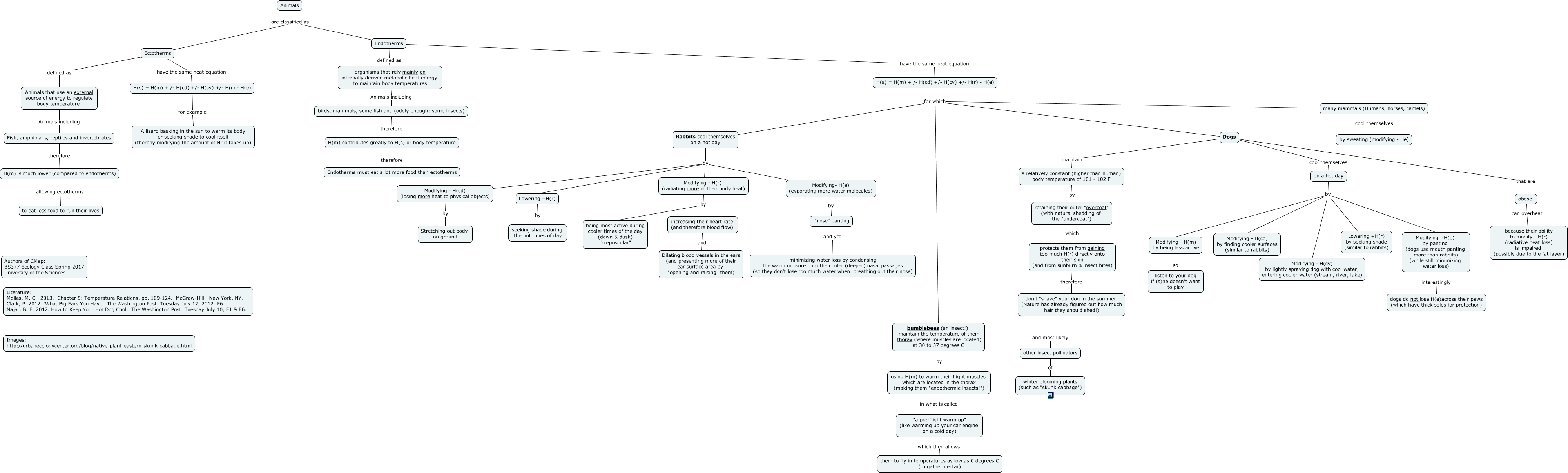
This Concept Map, created with IHMC CmapTools, has information related to: Ectotherms versus Endotherms, on a hot day by Modifying - H(m) by being less active, "a pre-flight warm up" (like warming up your car engine on a cold day) which then allows them to fly in temperatures as low as 0 degrees C (to gather nectar), Dogs maintain a relatively constant (higher than human) body temperature of 101 - 102 F, H(s) = H(m) + /- H(cd) +/- H(cv) +/- H(r) - H(e) for which Dogs, birds, mammals, some fish and (oddly enough: some insects) therefore H(m) contributes greatly to H(s) or body temperature, Modifying - H(m) by being less active so listen to your dog if (s)he doesn't want to play, Rabbits cool themselves on a hot day by Modifying- H(e) (evporating more water molecules), Dogs that are obese, organisms that rely mainly on internally derived metabolic heat energy to maintain body temperatures Animals including birds, mammals, some fish and (oddly enough: some insects), H(m) contributes greatly to H(s) or body temperature therefore Endotherms must eat a lot more food than ectotherms, bumblebees (an insect!) maintain the temperature of their thorax (where muscles are located) at 30 to 37 degrees C and most likely other insect pollinators, Animals that use an external source of energy to regulate body temperature Animals including Fish, amphibians, reptiles and invertebrates, Modifying - H(r) (radiating more of their body heat) by being most active during cooler times of the day (dawn & dusk) "crepuscular", H(m) is much lower (compared to endotherms) allowing ectotherms to eat less food to run their lives, Rabbits cool themselves on a hot day by Lowering +H(r), Dogs cool themselves on a hot day, on a hot day by Modifying - H(cv) by lightly spraying dog with cool water; entering cooler water (stream, river, lake), other insect pollinators of winter blooming plants (such as "skunk cabbage"), Modifying -H(e) by panting (dogs use mouth panting more than rabbits) (while still minimizing water loss) interestingly dogs do not lose H(e)across their paws (which have thick soles for protection), Ectotherms defined as Animals that use an external source of energy to regulate body temperature