WARNING:
JavaScript is turned OFF. None of the links on this concept map will
work until it is reactivated.
If you need help turning JavaScript On, click here.
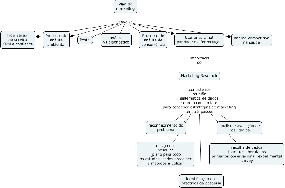
Esse mapa conceitual, produzido no IHMC CmapTools, tem a informação relacionada a: plan_marketing_6, Plan do marketing envolve Análise competitiva na saude, Marketing Reserach consiste na reunião sistematica de dados sobre o consumidor para conceber estrategias de marketing tendo 5 passos recolha de dados (para recolher dados primarios:observacional, expetimental survey, Marketing Reserach consiste na reunião sistematica de dados sobre o consumidor para conceber estrategias de marketing tendo 5 passos reconhecimento do problema, Plan do marketing envolve análise vs diagnóstico, Plan do marketing envolve Processo de análise de concorrência, Plan do marketing envolve Utente vs clinet paridade e diferenciação, Plan do marketing envolve Processo de análise ambiental, Plan do marketing envolve Fidelização ao serviço CRM e confiança, Utente vs clinet paridade e diferenciação importncis do Marketing Reserach, Plan do marketing envolve Pestal, Marketing Reserach consiste na reunião sistematica de dados sobre o consumidor para conceber estrategias de marketing tendo 5 passos design da pesquisa (plano para todo os estudpo, dados arecolher e metodos a utilizar, Marketing Reserach consiste na reunião sistematica de dados sobre o consumidor para conceber estrategias de marketing tendo 5 passos identificação dos objetivos da pesquisa, Marketing Reserach consiste na reunião sistematica de dados sobre o consumidor para conceber estrategias de marketing tendo 5 passos analise e avaliação de resultadios