WARNING:
JavaScript is turned OFF. None of the links on this concept map will
work until it is reactivated.
If you need help turning JavaScript On, click here.
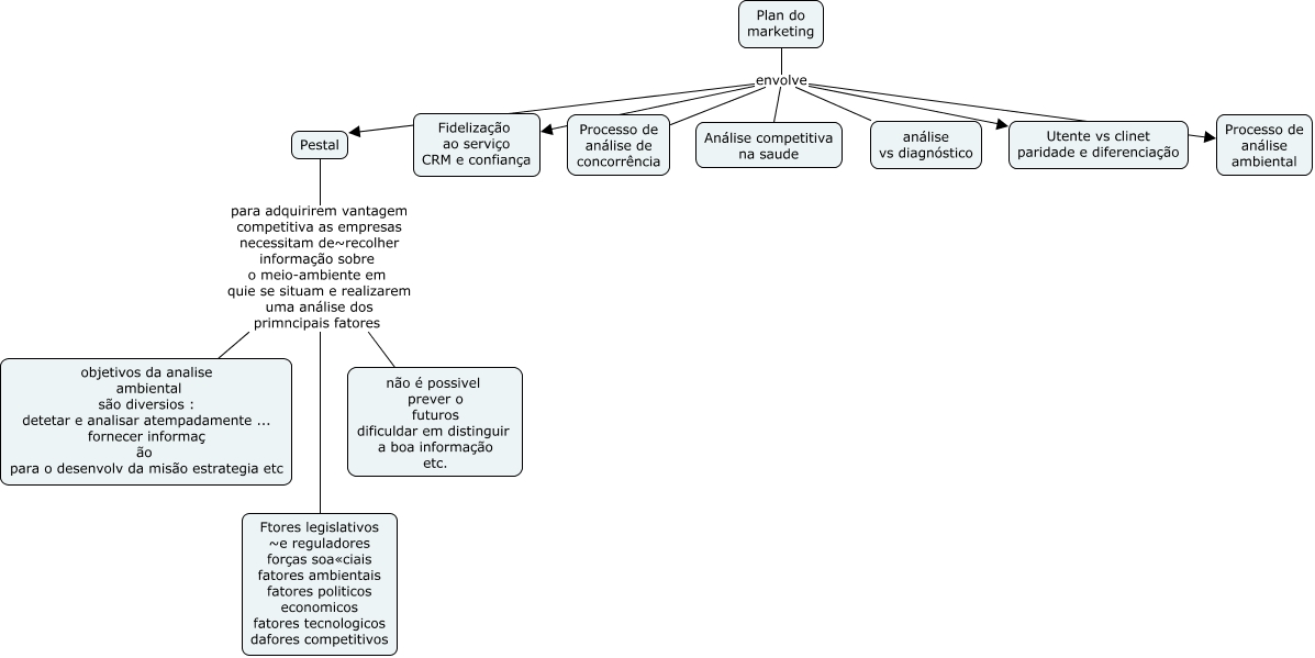
Esse mapa conceitual, produzido no IHMC CmapTools, tem a informação relacionada a: plan_marketing_1, Plan do marketing envolve análise vs diagnóstico, Plan do marketing envolve Processo de análise ambiental, Pestal para adquirirem vantagem competitiva as empresas necessitam de~recolher informação sobre o meio-ambiente em quie se situam e realizarem uma análise dos primncipais fatores objetivos da analise ambiental são diversios : detetar e analisar atempadamente ... fornecer informaç ão para o desenvolv da misão estrategia etc, Plan do marketing envolve Processo de análise de concorrência, Plan do marketing envolve Análise competitiva na saude, Pestal para adquirirem vantagem competitiva as empresas necessitam de~recolher informação sobre o meio-ambiente em quie se situam e realizarem uma análise dos primncipais fatores não é possivel prever o futuros dificuldar em distinguir a boa informação etc., Plan do marketing envolve Fidelização ao serviço CRM e confiança, Plan do marketing envolve Pestal, Plan do marketing envolve Utente vs clinet paridade e diferenciação, Pestal para adquirirem vantagem competitiva as empresas necessitam de~recolher informação sobre o meio-ambiente em quie se situam e realizarem uma análise dos primncipais fatores Ftores legislativos ~e reguladores forças soa«ciais fatores ambientais fatores politicos economicos fatores tecnologicos dafores competitivos