WARNING:
JavaScript is turned OFF. None of the links on this concept map will
work until it is reactivated.
If you need help turning JavaScript On, click here.
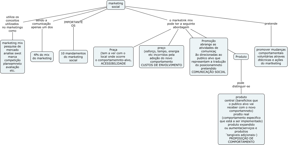
Esse mapa conceitual, produzido no IHMC CmapTools, tem a informação relacionada a: marketing social 1, Produto pode distinguir-se produto central (baneficiios que o publico alvo vai receber com o novo comportamneto) prodto real (comportamento especifico que está a ser implementado) produto expandido ou aumenta(serviços e produtios ´tangiveis adicionais-) PROPOSIÇÃO DE COMPORTAMENTO, marketing social o marketink mix pode ter a seguinte abordagem Produto, marketing social sendo a comunicação apenas um dos 4Ps do mix do marketing, marketing social o marketink mix pode ter a seguinte abordagem Praça (tem a ver com o local onde ocorre o comportamemnto-alvo, ACESSIBILIDADE, marketing social utiliza os conceitos utilizados no marketingo como marketing mix pesquisa de mercado analise swot marca competição planeamneto avaliação etc., marketing social IMPORTANTE OS 10 mandamentos do marketing social, marketing social o marketink mix pode ter a seguinte abordagem Promoção abrange as atividades de comunicaç ão direcionadas ao publico alvo que representam a tradução do posicionamneto pretendido COMUNICAÇÃO SOCIAL, marketing social o marketink mix pode ter a seguinte abordagem preço (esforço, tempo, energia etc incorridos pela adoção do novo comportamento CUSTOS DE ENVOLVIMENTO, marketing social pretende promover mudanças comportamentais voluntárias atraves dtécnicas e ações do martketing