WARNING:
JavaScript is turned OFF. None of the links on this concept map will
work until it is reactivated.
If you need help turning JavaScript On, click here.
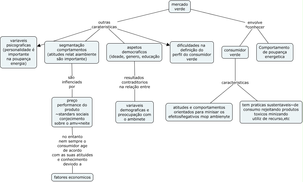
Esse mapa conceitual, produzido no IHMC CmapTools, tem a informação relacionada a: enquadramento 5, mercado verde envolve ºconhecer consumidor verde, mercado verde envolve ºconhecer Comportamento de poupança energetica, aspetos democraficos (ideade, genero, educação resultados contraditorios na relação entre variaveis demograficas e preocupação com o ambinete, mercado verde outras carateristicas variaveis psicograficas (personalidade é importante na poupança energia), preço performance do produto ~standars sociais conjecimento sobre o amv«neite no entanto nem sempre o consumidor age de acordo com as suas atituides e conhecimento deviodo a fatores economicos, consumidor verde caracteristicas atitudes e comportamentos orientados para minisar os efeitosñegativos mop ambienyte, mercado verde outras carateristicas dificuldades na definição do perfil do consumidor verde, segmantação comprtamentos (atitudes relat aiambiente são importante) são inflenciads por preço performance do produto ~standars sociais conjecimento sobre o amv«neite, mercado verde outras carateristicas aspetos democraficos (ideade, genero, educação, mercado verde outras carateristicas segmantação comprtamentos (atitudes relat aiambiente são importante), consumidor verde caracteristicas tem praticas sustentaveis~de consumo rejeitando produtos toxicos minizando utiliz de recurso,etc