WARNING:
JavaScript is turned OFF. None of the links on this concept map will
work until it is reactivated.
If you need help turning JavaScript On, click here.
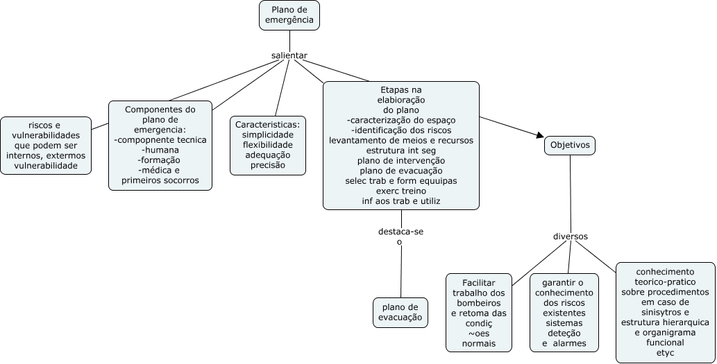
Esse mapa conceitual, produzido no IHMC CmapTools, tem a informação relacionada a: emergencia_1, Plano de emergência salientar Componentes do plano de emergencia: -compopnente tecnica -humana -formação -médica e primeiros socorros, Plano de emergência salientar Etapas na elabioração do plano -caracterização do espaço -identificação dos riscos levantamento de meios e recursos estrutura int seg plano de intervenção plano de evacuação selec trab e form equuipas exerc treino inf aos trab e utiliz, Objetivos diversos conhecimento teorico-pratico sobre procedimentos em caso de sinisytros e estrutura hierarquica e organigrama funcional etyc, Etapas na elabioração do plano -caracterização do espaço -identificação dos riscos levantamento de meios e recursos estrutura int seg plano de intervenção plano de evacuação selec trab e form equuipas exerc treino inf aos trab e utiliz destaca-se o plano de evacuação, Plano de emergência salientar Caracteristicas: simplicidade flexibilidade adequação precisão, Objetivos diversos garantir o conhecimento dos riscos existentes sistemas deteção e alarmes, Plano de emergência salientar Objetivos, Plano de emergência salientar riscos e vulnerabilidades que podem ser internos, extermos vulnerabilidade, Objetivos diversos Facilitar trabalho dos bombeiros e retoma das condiç ~oes normais