WARNING:
JavaScript is turned OFF. None of the links on this concept map will
work until it is reactivated.
If you need help turning JavaScript On, click here.
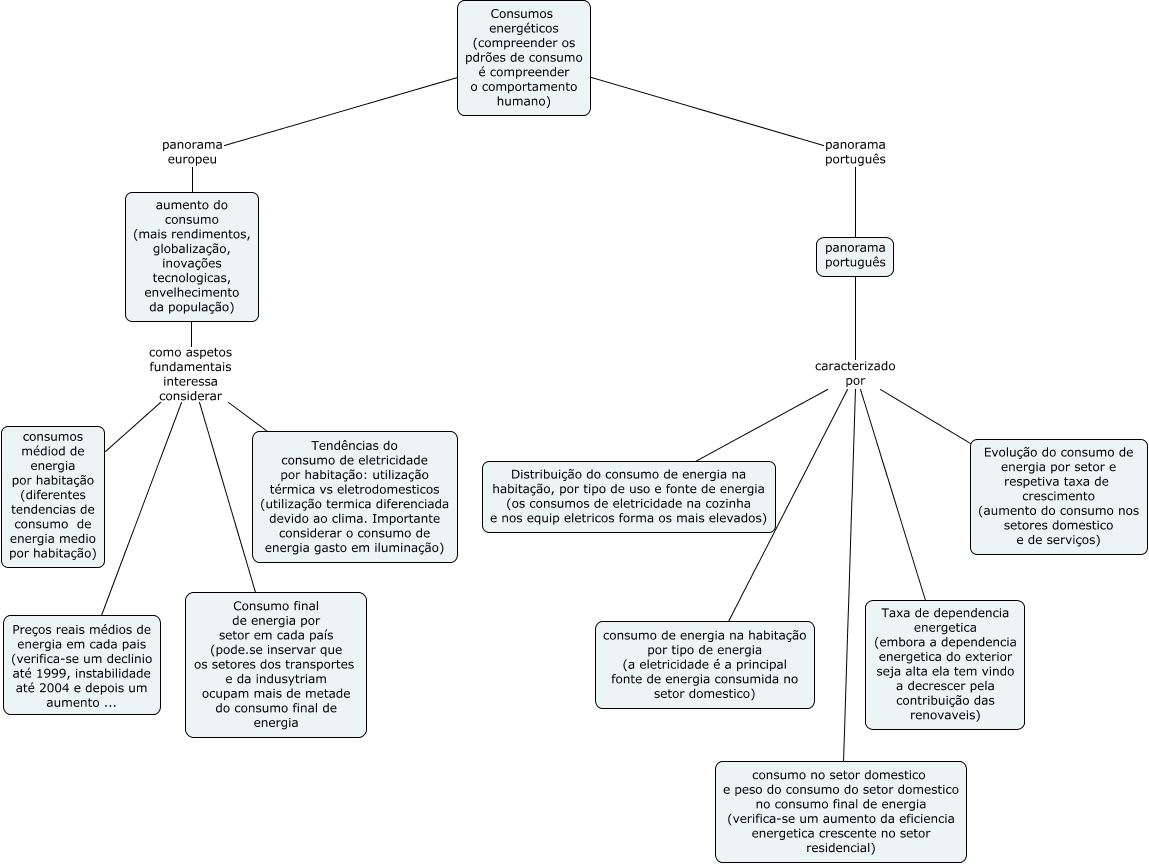
Esse mapa conceitual, produzido no IHMC CmapTools, tem a informação relacionada a: eficiência energetica_1, Consumos energéticos (compreender os pdrões de consumo é compreender o comportamento humano) panorama europeu aumento do consumo (mais rendimentos, globalização, inovações tecnologicas, envelhecimento da população), panorama português caracterizado por Evolução do consumo de energia por setor e respetiva taxa de crescimento (aumento do consumo nos setores domestico e de serviços), panorama português caracterizado por consumo de energia na habitação por tipo de energia (a eletricidade é a principal fonte de energia consumida no setor domestico), panorama português caracterizado por Distribuição do consumo de energia na habitação, por tipo de uso e fonte de energia (os consumos de eletricidade na cozinha e nos equip eletricos forma os mais elevados), aumento do consumo (mais rendimentos, globalização, inovações tecnologicas, envelhecimento da população) como aspetos fundamentais interessa considerar Tendências do consumo de eletricidade por habitação: utilização térmica vs eletrodomesticos (utilização termica diferenciada devido ao clima. Importante considerar o consumo de energia gasto em iluminação), aumento do consumo (mais rendimentos, globalização, inovações tecnologicas, envelhecimento da população) como aspetos fundamentais interessa considerar Preços reais médios de energia em cada pais (verifica-se um declinio até 1999, instabilidade até 2004 e depois um aumento ..., aumento do consumo (mais rendimentos, globalização, inovações tecnologicas, envelhecimento da população) como aspetos fundamentais interessa considerar Consumo final de energia por setor em cada país (pode.se inservar que os setores dos transportes e da indusytriam ocupam mais de metade do consumo final de energia, Consumos energéticos (compreender os pdrões de consumo é compreender o comportamento humano) panorama português panorama português, panorama português caracterizado por consumo no setor domestico e peso do consumo do setor domestico no consumo final de energia (verifica-se um aumento da eficiencia energetica crescente no setor residencial), panorama português caracterizado por Taxa de dependencia energetica (embora a dependencia energetica do exterior seja alta ela tem vindo a decrescer pela contribuição das renovaveis), aumento do consumo (mais rendimentos, globalização, inovações tecnologicas, envelhecimento da população) como aspetos fundamentais interessa considerar consumos médiod de energia por habitação (diferentes tendencias de consumo de energia medio por habitação)