WARNING:
JavaScript is turned OFF. None of the links on this concept map will
work until it is reactivated.
If you need help turning JavaScript On, click here.
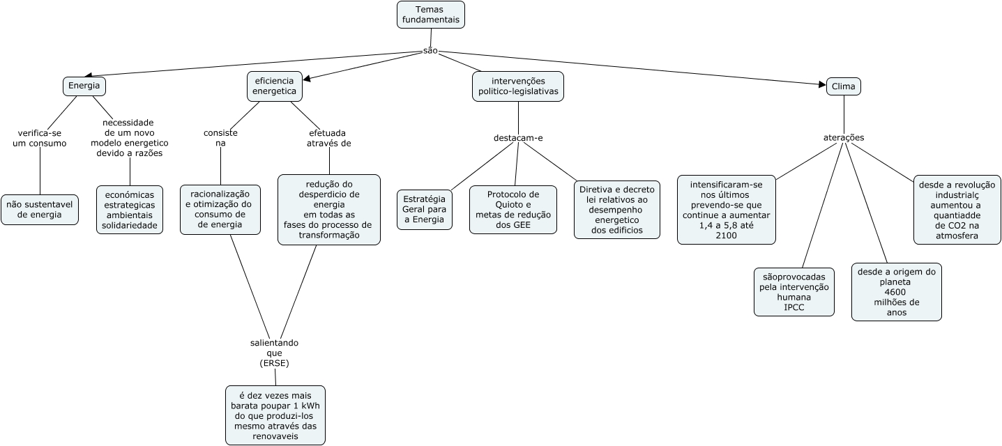
Esse mapa conceitual, produzido no IHMC CmapTools, tem a informação relacionada a: enquadramento 1, intervenções politico-legislativas destacam-e Diretiva e decreto lei relativos ao desempenho energetico dos edificios, Clima aterações desde a origem do planeta 4600 milhões de anos, Temas fundamentais são eficiencia energetica, Energia necessidade de um novo modelo energetico devido a razões económicas estrategicas ambientais solidariedade, Clima aterações sãoprovocadas pela intervenção humana IPCC, redução do desperdicio de energia em todas as fases do processo de transformação salientando que (ERSE) é dez vezes mais barata poupar 1 kWh do que produzi-los mesmo através das renovaveis, Energia verifica-se um consumo não sustentavel de energia, Clima aterações intensificaram-se nos últimos prevendo-se que continue a aumentar 1,4 a 5,8 até 2100, eficiencia energetica consiste na racionalização e otimização do consumo de de energia, Clima aterações desde a revolução industrialç aumentou a quantiadde de CO2 na atmosfera, intervenções politico-legislativas destacam-e Protocolo de Quioto e metas de redução dos GEE, Temas fundamentais são Energia, Temas fundamentais são Clima, eficiencia energetica efetuada através de redução do desperdicio de energia em todas as fases do processo de transformação, intervenções politico-legislativas destacam-e Estratégia Geral para a Energia, racionalização e otimização do consumo de de energia salientando que (ERSE) é dez vezes mais barata poupar 1 kWh do que produzi-los mesmo através das renovaveis, Temas fundamentais são intervenções politico-legislativas