WARNING:
JavaScript is turned OFF. None of the links on this concept map will
work until it is reactivated.
If you need help turning JavaScript On, click here.
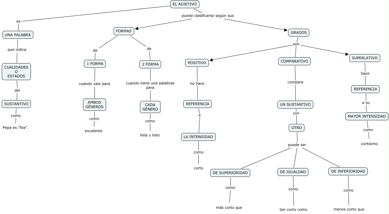
Este Cmap, tiene información relacionada con: EL ADJETIVO-Sofía e Irene, GRADOS son SUPERLATIVO, GRADOS son COMPARATIVO, CADA GÉNERO como lista y listo, REFERENCIA a LA INTENSIDAD, FORMAS de 1 FORMA, DE SUPERIORIDAD como más corto que, COMPARATIVO compara UN SUSTANTIVO, POSITIVO no hace REFERENCIA, EL ADJETIVO puede clasificarse según sus FORMAS, CUALIDADES O ESTADOS del SUSTANTIVO, MAYOR INTENSIDAD como cortísimo, OTRO puede ser DE INFERIORIDAD, UNA PALABRA que indica CUALIDADES O ESTADOS, UN SUSTANTIVO con OTRO, DE INFERIORIDAD como menos corto que, LA INTENSIDAD como corto, SUSTANTIVO como Pepa es "fea"., OTRO puede ser DE IGUALDAD, FORMAS de 2 FORMA, EL ADJETIVO puede clasificarse según sus GRADOS