WARNING:
JavaScript is turned OFF. None of the links on this concept map will
work until it is reactivated.
If you need help turning JavaScript On, click here.
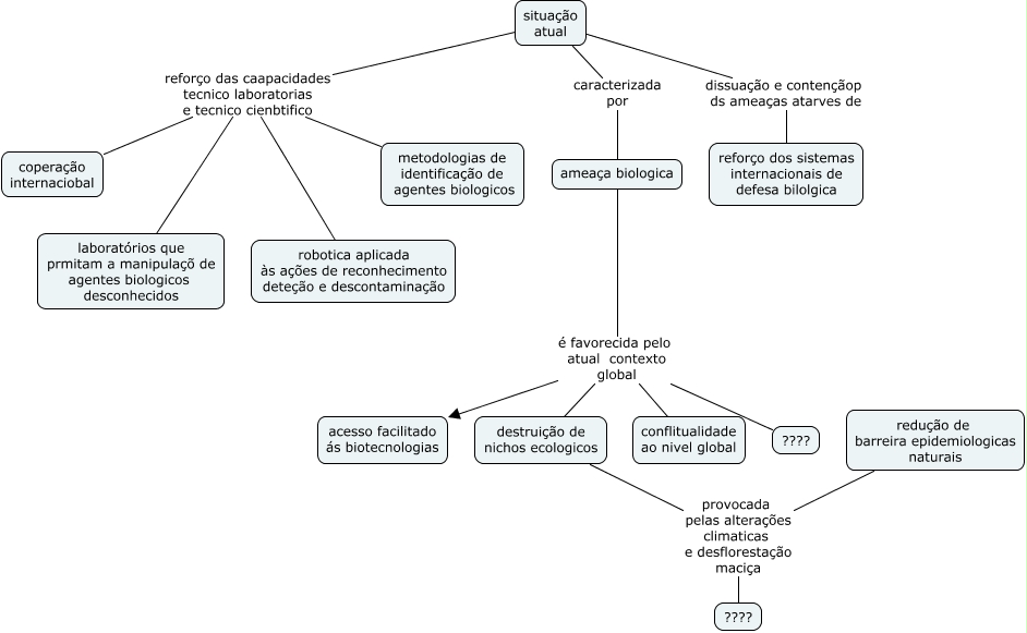
Esse mapa conceitual, produzido no IHMC CmapTools, tem a informação relacionada a: bioterrorismo_7, ameaça biologica é favorecida pelo atual contexto global ????, ameaça biologica é favorecida pelo atual contexto global acesso facilitado ás biotecnologias, situação atual reforço das caapacidades tecnico laboratorias e tecnico cienbtifico robotica aplicada às ações de reconhecimento deteção e descontaminação, redução de barreira epidemiologicas naturais provocada pelas alterações climaticas e desflorestação maciça ????, situação atual reforço das caapacidades tecnico laboratorias e tecnico cienbtifico laboratórios que prmitam a manipulaçõ de agentes biologicos desconhecidos, situação atual caracterizada por ameaça biologica, situação atual reforço das caapacidades tecnico laboratorias e tecnico cienbtifico coperação internaciobal, destruição de nichos ecologicos provocada pelas alterações climaticas e desflorestação maciça ????, situação atual dissuação e contençãop ds ameaças atarves de reforço dos sistemas internacionais de defesa bilolgica, ameaça biologica é favorecida pelo atual contexto global conflitualidade ao nivel global, situação atual reforço das caapacidades tecnico laboratorias e tecnico cienbtifico metodologias de identificação de agentes biologicos, ameaça biologica é favorecida pelo atual contexto global destruição de nichos ecologicos