WARNING:
JavaScript is turned OFF. None of the links on this concept map will
work until it is reactivated.
If you need help turning JavaScript On, click here.
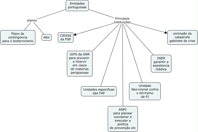
Esse mapa conceitual, produzido no IHMC CmapTools, tem a informação relacionada a: bioterrorismo_5, Entidades portuguesas Principais instituições GIPS da GNR para prevenir e intervir em casos de materias perigososas, Entidades portuguesas planos Plano de contingencia para o bioterrorismo, Entidades portuguesas Principais instituições Unidade Nax«cional contra o terrrismo da PJ, Entidades portuguesas Principais instituições ANPC para planear coordenar e executar a politica de prevenção etc, Entidades portuguesas Principais instituições Unidades especificas das FAP, Entidades portuguesas Principais instituições comissão de catastrofe gabinete de crise, Entidades portuguesas Principais instituições CIEXSS da PSP, Entidades portuguesas planos PEH, Entidades portuguesas Principais instituições INEM garantir a assistencia médica