WARNING:
JavaScript is turned OFF. None of the links on this concept map will
work until it is reactivated.
If you need help turning JavaScript On, click here.
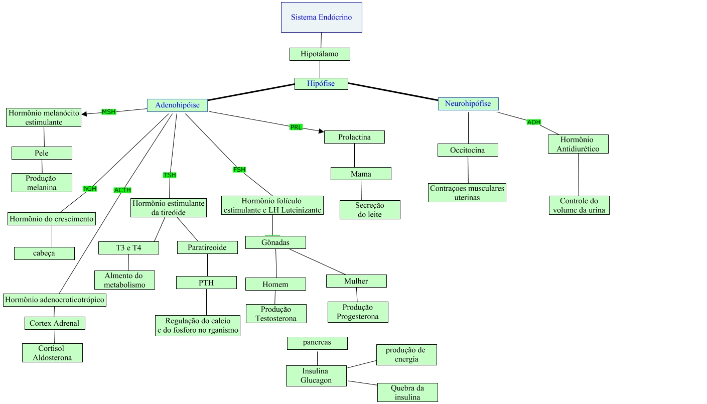
Esse mapa conceitual, produzido no IHMC CmapTools, tem a informação relacionada a: MAPA CONCEITUAL, Hormônio do crescimento ???? cabeça, Hormônio estimulante da tireóide ???? T3 e T4, Hormônio estimulante da tireóide ???? Paratireoide, Adenohipóise hGH Hormônio do crescimento, PTH ???? Regulação do calcio e do fosforo no rganismo, pancreas ???? Insulina Glucagon, Prolactina ???? Mama, Sistema Endócrino ???? Hipotálamo, Hormônio adenocroticotrópico ???? Cortex Adrenal, Hipófise ???? Adenohipóise, Pele ???? Produção melanina, Mulher Produção Progesterona, Homem ???? Produção Testosterona, Neurohipófise ADH Hormônio Antidiurético, Insulina Glucagon ???? Quebra da insulina, Cortex Adrenal ???? Cortisol Aldosterona, Hormônio folículo estimulante e LH Luteinizante ???? Gônadas, Neurohipófise ???? Occitocina, Hipófise ???? Neurohipófise, Gônadas ???? Homem