WARNING:
JavaScript is turned OFF. None of the links on this concept map will
work until it is reactivated.
If you need help turning JavaScript On, click here.
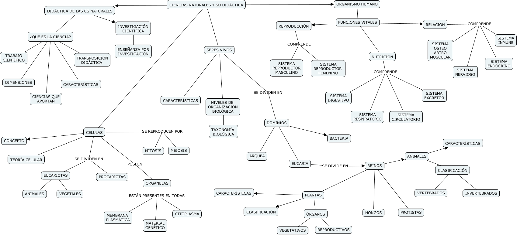
Este Cmap, tiene información relacionada con: CUADRO NATURALES, PLANTAS ÓRGANOS, INVESTIGACIÓN CIENTÍFICA ENSEÑANZA POR INVESTIGACIÓN, CÉLULAS SE DIVIDEN EN PROCARIOTAS, EUCARIA SE DIVIDE EN REINOS, SERES VIVOS CARACTERÍSTICAS, RELACIÓN COMPRENDE SISTEMA ENDÓCRINO, SERES VIVOS NIVELES DE ORGANIZACIÓN BIOLÓGICA, NUTRICIÓN COMPRENDE SISTEMA DIGESTIVO, NIVELES DE ORGANIZACIÓN BIOLÓGICA TAXONOMÍA BIOLÓGICA, NUTRICIÓN COMPRENDE SISTEMA CIRCULATORIO, CÉLULAS SE REPRODUCEN POR MITOSIS, CÉLULAS POSEEN ORGANELAS, ¿QUÉ ES LA CIENCIA? TRABAJO CIENTÍFICO, ANIMALES CLASIFICACIÓN, CLASIFICACIÓN INVERTEBRADOS, ¿QUÉ ES LA CIENCIA? CARACTERÍSTICAS, CIENCIAS NATURALES Y SU DIDÁCTICA DIDÁCTICA DE LAS CS NATURALES, DIDÁCTICA DE LAS CS NATURALES INVESTIGACIÓN CIENTÍFICA, FUNCIONES VITALES NUTRICIÓN, REINOS HONGOS