WARNING:
JavaScript is turned OFF. None of the links on this concept map will
work until it is reactivated.
If you need help turning JavaScript On, click here.
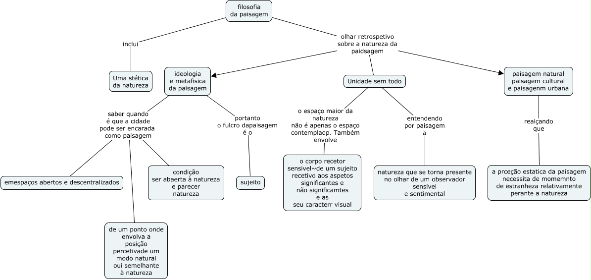
Esse mapa conceitual, produzido no IHMC CmapTools, tem a informação relacionada a: resumo conceções natureza_2, Unidade sem todo o espaço maior da natureza não é apenas o espaço contempladp. Também envolve o corpo recetor sensivel~de um sujeito recetivo aos aspetos significantes e não significamtes e as seu caracterr visual, ideologia e metafisica da paisagem portanto o fulcro dapaisagem é o sujeito, ideologia e metafisica da paisagem saber quando é que a cidade pode ser encarada como paisagem emespaços abertos e descentralizados, paisagem natural paisagem cultural e paisagenm urbana realçando que a prceção estatica da paisagem necessita de momemnto de estranheza relativamente perante a natureza, filosofia da paisagem olhar retrospetivo sobre a natureza da paidsagem Unidade sem todo, filosofia da paisagem inclui Uma stética da natureza, ideologia e metafisica da paisagem saber quando é que a cidade pode ser encarada como paisagem de um ponto onde envolva a posição percetivade um modo natural oui semelhante à natureza, ideologia e metafisica da paisagem saber quando é que a cidade pode ser encarada como paisagem condição ser abaerta à natureza e parecer natureza, Unidade sem todo entendendo por paisagem a natureza que se torna presente no olhar de um observador sensivel e sentimental, filosofia da paisagem olhar retrospetivo sobre a natureza da paidsagem paisagem natural paisagem cultural e paisagenm urbana, filosofia da paisagem olhar retrospetivo sobre a natureza da paidsagem ideologia e metafisica da paisagem