WARNING:
JavaScript is turned OFF. None of the links on this concept map will
work until it is reactivated.
If you need help turning JavaScript On, click here.
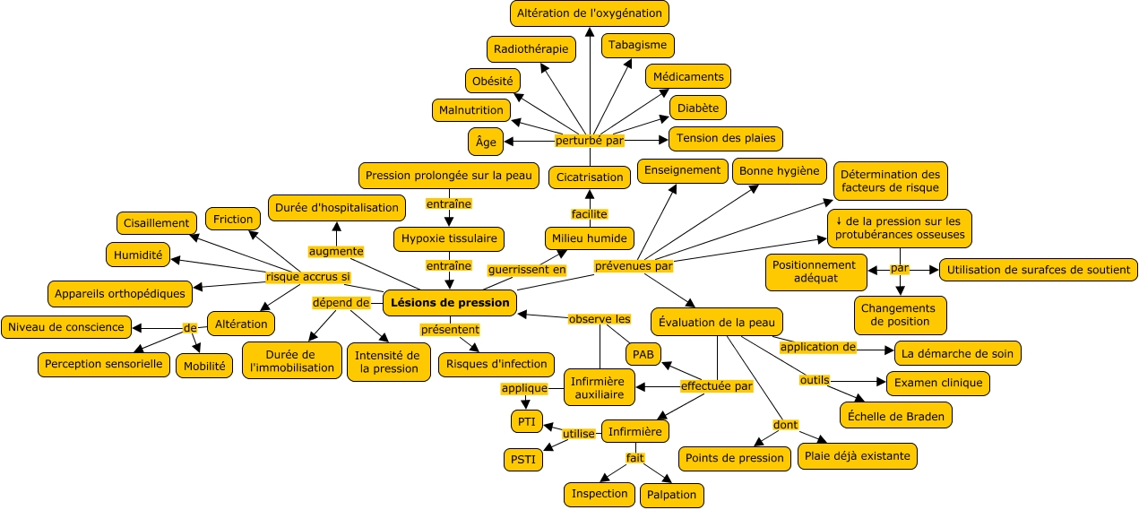
Cette carte de concepts créée avec IHMC CmapTools traite de: Intégrité de la peau, Lésions de pression dépend de Durée de l'immobilisation, Infirmière utilise PSTI, Infirmière fait Palpation, Évaluation de la peau outils Échelle de Braden, Altération de Niveau de conscience, Cicatrisation perturbé par Altération de l'oxygénation, Évaluation de la peau effectuée par PAB, Pression prolongée sur la peau entraîne Hypoxie tissulaire, Hypoxie tissulaire entraîne Lésions de pression, Lésions de pression risque accrus si Humidité, Cicatrisation perturbé par Radiothérapie, PAB observe les Lésions de pression, Lésions de pression risque accrus si Cisaillement, Lésions de pression prévenues par Détermination des facteurs de risque, Évaluation de la peau dont Plaie déjà existante, ↓ de la pression sur les protubérances osseuses par Positionnement adéquat, Cicatrisation perturbé par Obésité, Lésions de pression risque accrus si Appareils orthopédiques, Évaluation de la peau effectuée par Infirmière, Infirmière auxiliaire applique PTI