WARNING:
JavaScript is turned OFF. None of the links on this concept map will
work until it is reactivated.
If you need help turning JavaScript On, click here.
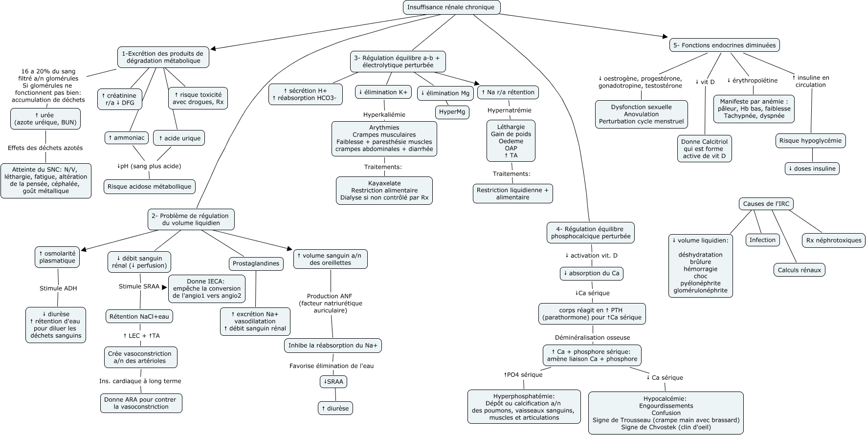
Cette carte de concepts créée avec IHMC CmapTools traite de: Insuffisance rénale chronique, ↓ débit sanguin rénal (↓ perfusion) Stimule SRAA Rétention NaCl+eau, ↑ Na r/a rétention Hypernatrémie Léthargie Gain de poids Oedeme OAP ↑ TA, ↑ volume sanguin a/n des oreillettes Production ANF (facteur natriurétique auriculaire) Inhibe la réabsorption du Na+, 1-Excrétion des produits de dégradation métabolique ↑ créatinine ↑ créatinine r/a ↓ DFG, Inhibe la réabsorption du Na+ Favorise élimination de l'eau ↓SRAA, Insuffisance rénale chronique ???? 5- Fonctions endocrines diminuées, 1-Excrétion des produits de dégradation métabolique ???? ↑ risque toxicité avec drogues, Rx, Insuffisance rénale chronique ???? 4- Régulation équilibre phosphocalcique perturbée, 3- Régulation équilibre a-b + électrolytique perturbée ???? ↑ sécrétion H+ ↑ réabsorption HCO3-, ↑ Ca + phosphore sérique: amène liaison Ca + phosphore ↓ Ca sérique Hypocalcémie: Engourdissements Confusion Signe de Trousseau (crampe main avec brassard) Signe de Chvostek (clin d'oeil), Crée vasoconstriction a/n des artérioles Ins. cardiaque à long terme Donne ARA pour contrer la vasoconstriction, 2- Problème de régulation du volume liquidien ???? ↑ osmolarité plasmatique, 1-Excrétion des produits de dégradation métabolique 16 a 20% du sang filtré a/n glomérules Si glomérules ne fonctionnent pas bien: accumulation de déchets ↑ urée (azote uréique, BUN), Causes de l'IRC ???? ↓ volume liquidien: déshydratation brûlure hémorragie choc pyélonéphrite glomérulonéphrite, Causes de l'IRC ???? Rx néphrotoxiques, ↓ élimination K+ Hyperkaliémie Arythmies Crampes musculaires Faiblesse + paresthésie muscles crampes abdominales + diarrhée, 5- Fonctions endocrines diminuées ↓ vit D Donne Calcitriol qui est forme active de vit D, Causes de l'IRC ???? Infection, ↑ urée (azote uréique, BUN) Effets des déchets azotés Atteinte du SNC: N/V, léthargie, fatigue, altération de la pensée, céphalée, goût métallique, Insuffisance rénale chronique ???? 2- Problème de régulation du volume liquidien