WARNING:
JavaScript is turned OFF. None of the links on this concept map will
work until it is reactivated.
If you need help turning JavaScript On, click here.
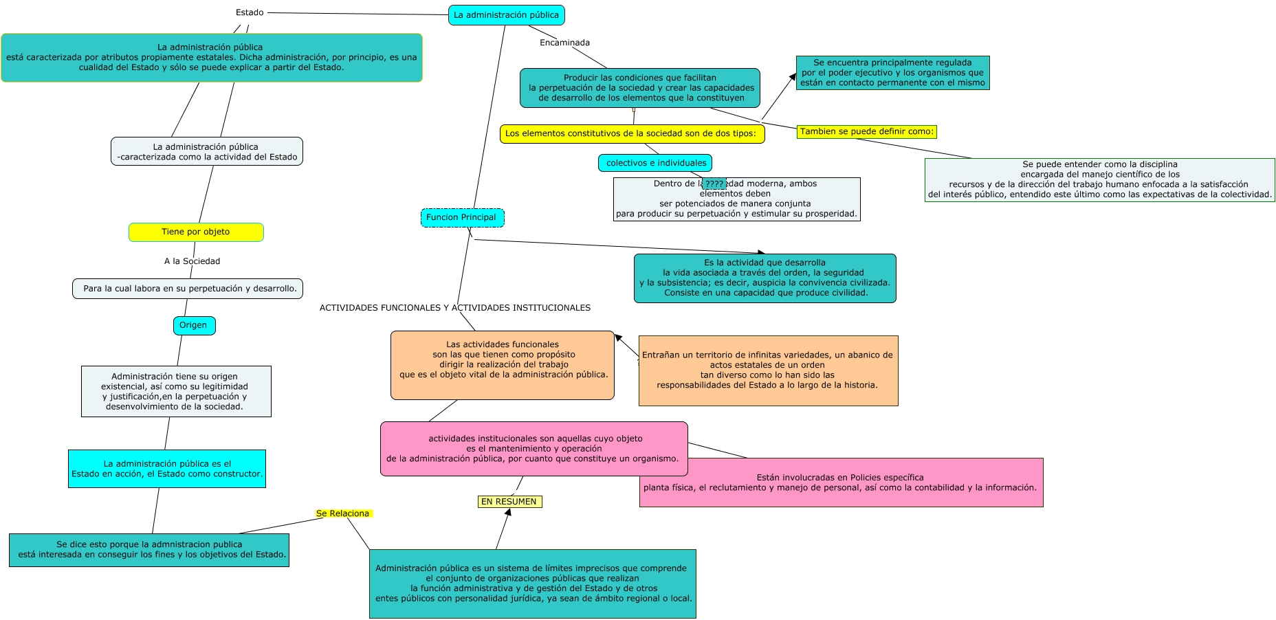
Este Cmap, tiene información relacionada con: brayan quintana, La administración pública está caracterizada por atributos propiamente estatales. Dicha administración, por principio, es una cualidad del Estado y sólo se puede explicar a partir del Estado. ???? La administración pública -caracterizada como la actividad del Estado, Tiene por objeto A la Sociedad Se dice esto porque la admnistracion publica está interesada en conseguir los fines y los objetivos del Estado., La administración pública ACTIVIDADES FUNCIONALES Y ACTIVIDADES INSTITUCIONALES Las actividades funcionales son las que tienen como propósito dirigir la realización del trabajo que es el objeto vital de la administración pública., Están involucradas en Policies específica planta física, el reclutamiento y manejo de personal, así como la contabilidad y la información. ???? actividades institucionales son aquellas cuyo objeto es el mantenimiento y operación de la administración pública, por cuanto que constituye un organismo., Los elementos constitutivos de la sociedad son de dos tipos: ???? ????, actividades institucionales son aquellas cuyo objeto es el mantenimiento y operación de la administración pública, por cuanto que constituye un organismo. EN RESUMEN, Producir las condiciones que facilitan la perpetuación de la sociedad y crear las capacidades de desarrollo de los elementos que la constituyen Se encuentra principalmente regulada por el poder ejecutivo y los organismos que están en contacto permanente con el mismo, Las actividades funcionales son las que tienen como propósito dirigir la realización del trabajo que es el objeto vital de la administración pública. actividades institucionales son aquellas cuyo objeto es el mantenimiento y operación de la administración pública, por cuanto que constituye un organismo., La administración pública Estado La administración pública está caracterizada por atributos propiamente estatales. Dicha administración, por principio, es una cualidad del Estado y sólo se puede explicar a partir del Estado., Funcion Principal Es la actividad que desarrolla la vida asociada a través del orden, la seguridad y la subsistencia; es decir, auspicia la convivencia civilizada. Consiste en una capacidad que produce civilidad., La administración pública Encaminada Producir las condiciones que facilitan la perpetuación de la sociedad y crear las capacidades de desarrollo de los elementos que la constituyen, La administración pública Estado Tiene por objeto, Se dice esto porque la admnistracion publica está interesada en conseguir los fines y los objetivos del Estado. Se Relaciona Administración pública es un sistema de límites imprecisos que comprende el conjunto de organizaciones públicas que realizan la función administrativa y de gestión del Estado y de otros entes públicos con personalidad jurídica, ya sean de ámbito regional o local., Administración pública es un sistema de límites imprecisos que comprende el conjunto de organizaciones públicas que realizan la función administrativa y de gestión del Estado y de otros entes públicos con personalidad jurídica, ya sean de ámbito regional o local. ???? EN RESUMEN, Se puede entender como la disciplina encargada del manejo científico de los recursos y de la dirección del trabajo humano enfocada a la satisfacción del interés público, entendido este último como las expectativas de la colectividad. Se encuentra principalmente regulada por el poder ejecutivo y los organismos que están en contacto permanente con el mismo, La administración pública está caracterizada por atributos propiamente estatales. Dicha administración, por principio, es una cualidad del Estado y sólo se puede explicar a partir del Estado. ???? La administración pública -caracterizada como la actividad del Estado, Entrañan un territorio de infinitas variedades, un abanico de actos estatales de un orden tan diverso como lo han sido las responsabilidades del Estado a lo largo de la historia. ???? Las actividades funcionales son las que tienen como propósito dirigir la realización del trabajo que es el objeto vital de la administración pública., Los elementos constitutivos de la sociedad son de dos tipos: Producir las condiciones que facilitan la perpetuación de la sociedad y crear las capacidades de desarrollo de los elementos que la constituyen