WARNING:
JavaScript is turned OFF. None of the links on this concept map will
work until it is reactivated.
If you need help turning JavaScript On, click here.
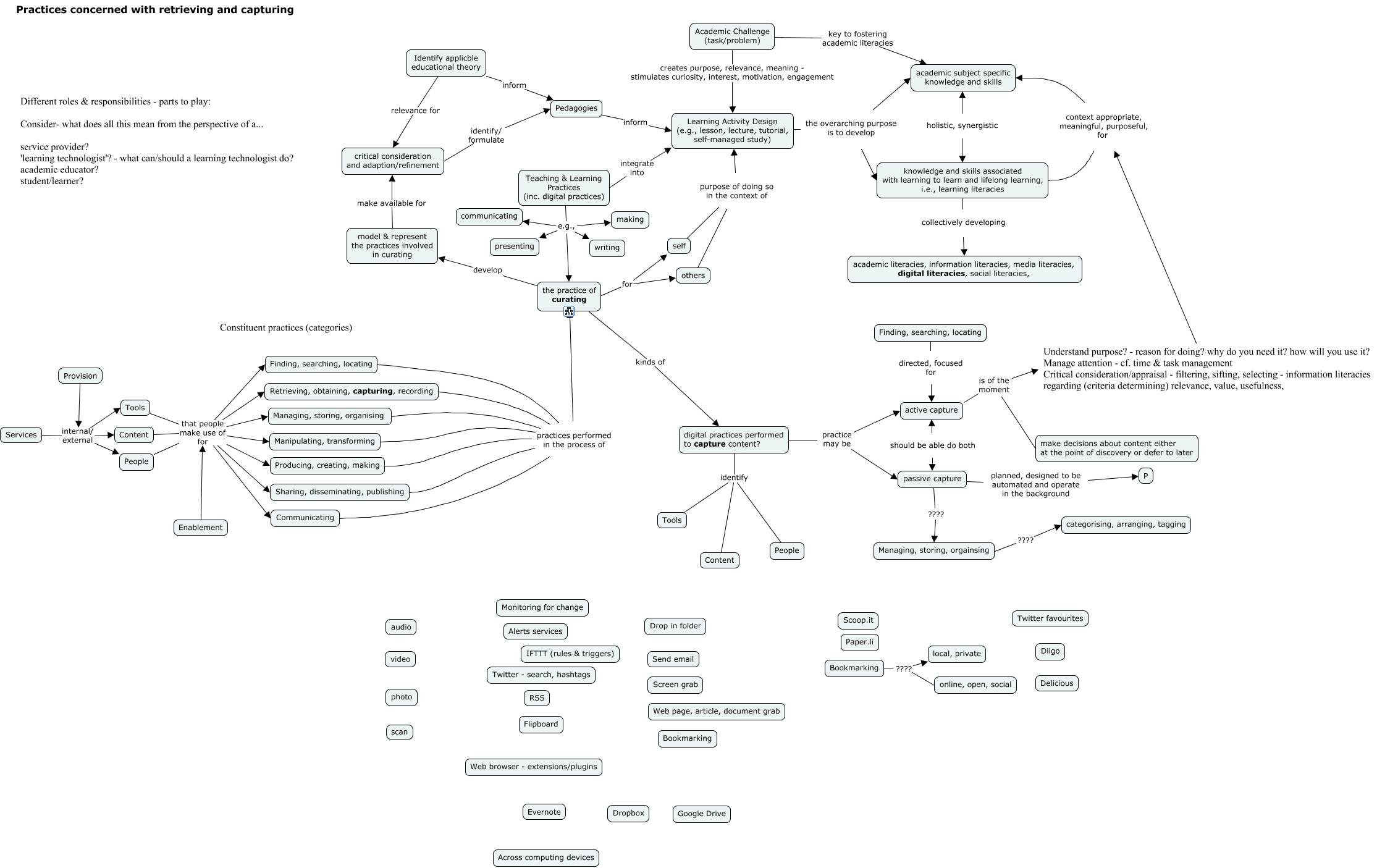
This Concept Map, created with IHMC CmapTools, has information related to: Practices concerned with retrieving and capturing, Bookmarking ???? online, open, social, Pedagogies inform Learning Activity Design (e.g., lesson, lecture, tutorial, self-managed study), Managing, storing, orgainsing ???? categorising, arranging, tagging, Enablement that people make use of for Manipulating, transforming, Content that people make use of for Communicating, Producing, creating, making practices performed in the process of the practice of curating, digital practices performed to capture content? identify People, knowledge and skills associated with learning to learn and lifelong learning, i.e., learning literacies context appropriate, meaningful, purposeful, for academic subject specific knowledge and skills, digital practices performed to capture content? practice may be active capture, People that people make use of for Retrieving, obtaining, capturing, recording, Teaching & Learning Practices (inc. digital practices) integrate into Learning Activity Design (e.g., lesson, lecture, tutorial, self-managed study), passive capture planned, designed to be automated and operate in the background P, passive capture ???? Managing, storing, orgainsing, Academic Challenge (task/problem) creates purpose, relevance, meaning - stimulates curiosity, interest, motivation, engagement Learning Activity Design (e.g., lesson, lecture, tutorial, self-managed study), the practice of curating for others, Tools that people make use of for Communicating, active capture is of the moment make decisions about content either at the point of discovery or defer to later, Tools that people make use of for Manipulating, transforming, Bookmarking ???? local, private, Tools that people make use of for Managing, storing, organising