WARNING:
JavaScript is turned OFF. None of the links on this concept map will
work until it is reactivated.
If you need help turning JavaScript On, click here.
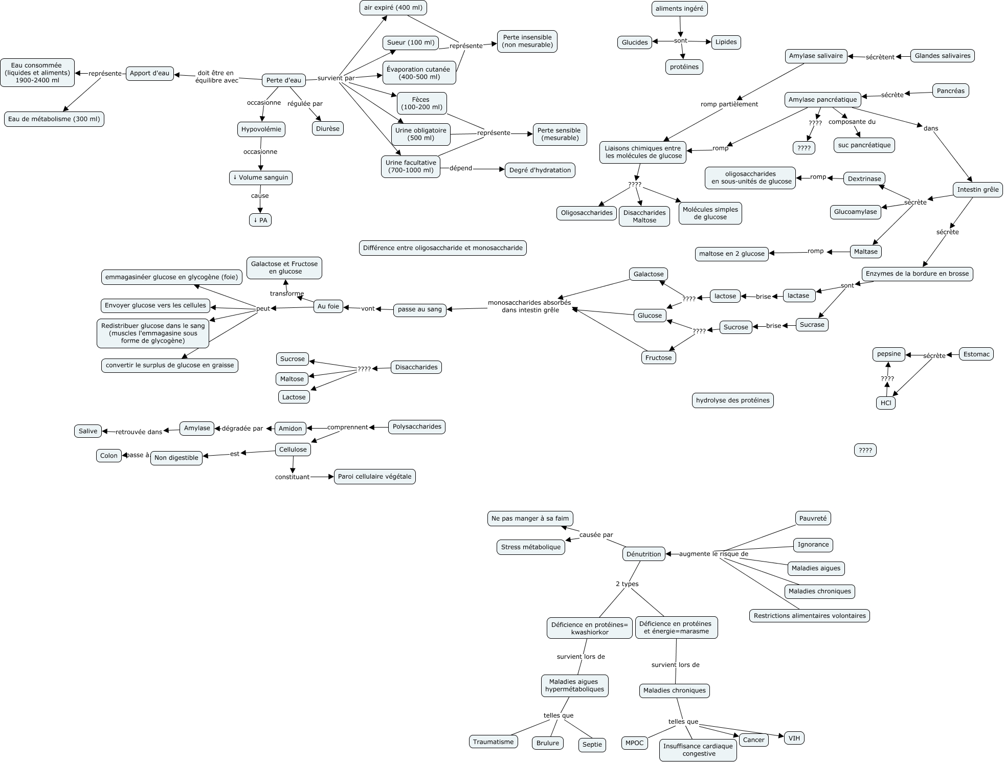
Cette carte de concepts créée avec IHMC CmapTools traite de: Digestion, Amylase pancréatique dans Intestin grêle, Perte d'eau survient par air expiré (400 ml), Liaisons chimiques entre les molécules de glucose ???? Oligosaccharides, Amylase salivaire romp partièlement Liaisons chimiques entre les molécules de glucose, HCl ???? pepsine, Amylase pancréatique composante du suc pancréatique, Cellulose constituant Paroi cellulaire végétale, Urine obligatoire (500 ml) représente Perte sensible (mesurable), Perte d'eau occasionne Hypovolémie, Maladies aigues augmente le risque de Dénutrition, Fèces (100-200 ml) représente Urine facultative (700-1000 ml), Sucrose ???? Fructose, aliments ingéré sont Lipides, Au foie peut emmagasinéer glucose en glycogène (foie), air expiré (400 ml) représente Évaporation cutanée (400-500 ml), Perte d'eau survient par Urine facultative (700-1000 ml), Liaisons chimiques entre les molécules de glucose ???? Disaccharides Maltose, Dénutrition causée par Ne pas manger à sa faim, Amylase retrouvée dans Salive, Apport d'eau représente Eau consommée (liquides et aliments) 1900-2400 ml